EasyManua.ls Logo

ZAON PCAS XRX - Audio Schematic

ZAON PCAS XRX
76 pages
Print Icon
To Next Page IconTo Next Page
To Next Page IconTo Next Page
To Previous Page IconTo Previous Page
To Previous Page IconTo Previous Page
Loading...
Owner’s Manual | PCAS XRX
APPENDICES 65
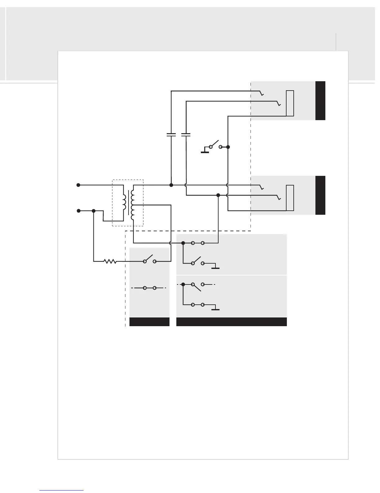
Audio Schematic
1/8” AUDIO
CONNECTOR
OUT
AUDIO
TRANSFORMER
AUDIO SIGNAL
GND
1/8” AUDIO
CONNECTOR
IN
IMPEDANCE
EXTERNAL COMPONENTSINTERNAL COMPONENTS
GND
MONO/STEREO SWITCH
TIP
RING
SLEEVE
TIP
RING
SLEEVE
600 OHM
SETTING
300 OHM
SETTING
GND
MONO SETTING
TIP = SIGNAL
RING = OPEN
SLEEVE = GROUND
STEREO SETTING
TIP = SIGNAL (+180°)
RING = SIGNAL (-180°)
SLEEVE = GROUND
SWITCH A1
SWITCH A3
SWITCH A3
SWITCH A2
SWITCH A2
SWITCH A4

Table of Contents