EasyManua.ls Logo

Abus HDCC90000 - Device Overview; Front; Rear

Abus HDCC90000
65 pages
Print Icon
To Next Page IconTo Next Page
To Next Page IconTo Next Page
To Previous Page IconTo Previous Page
To Previous Page IconTo Previous Page
Loading...
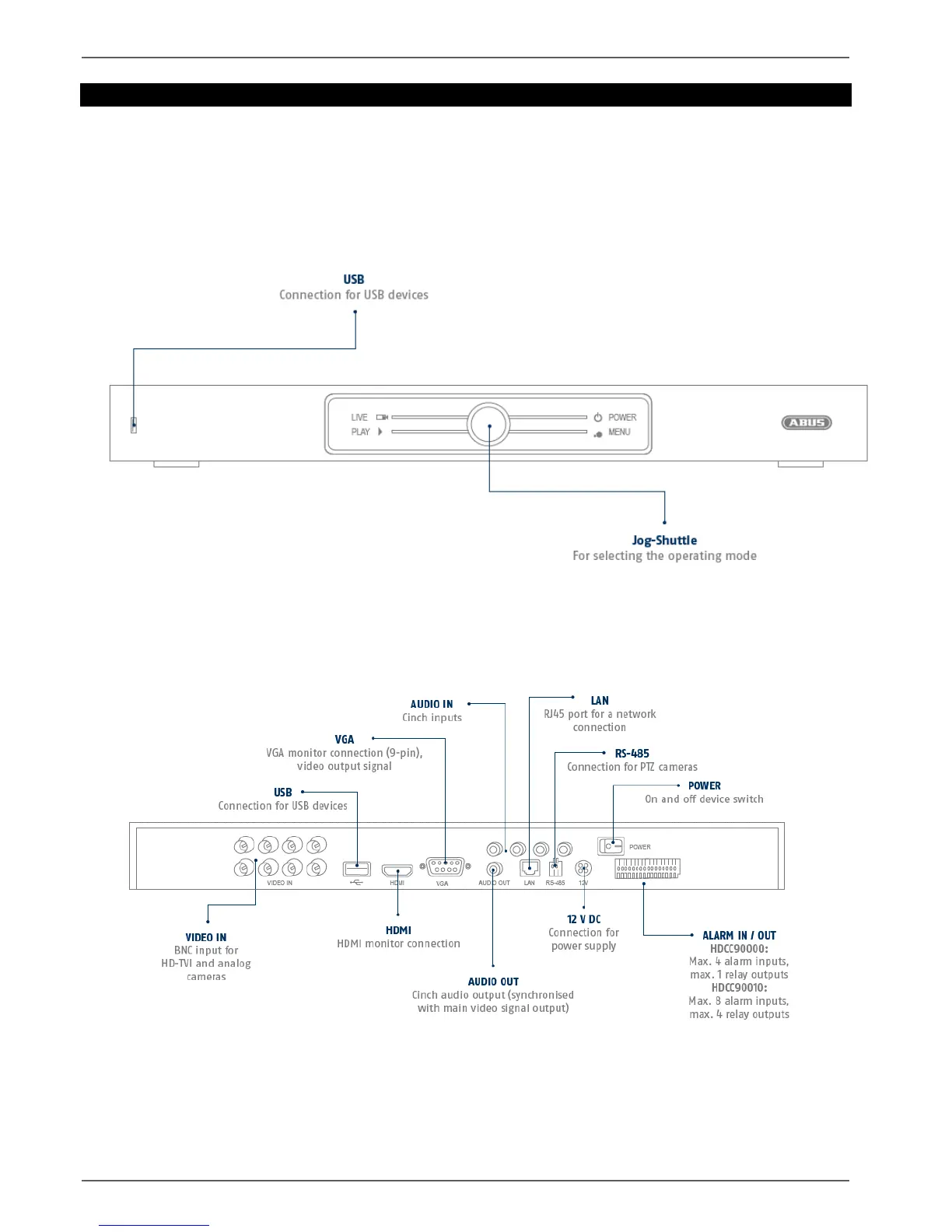
Device overview
3
Device overview
Front
Rear

Table of Contents

Related product manuals