EasyManua.ls Logo

Agilent Technologies ESG-D Series - Page 26

Agilent Technologies ESG-D Series
271 pages
To Next Page IconTo Next Page
To Next Page IconTo Next Page
To Previous Page IconTo Previous Page
To Previous Page IconTo Previous Page
Loading...
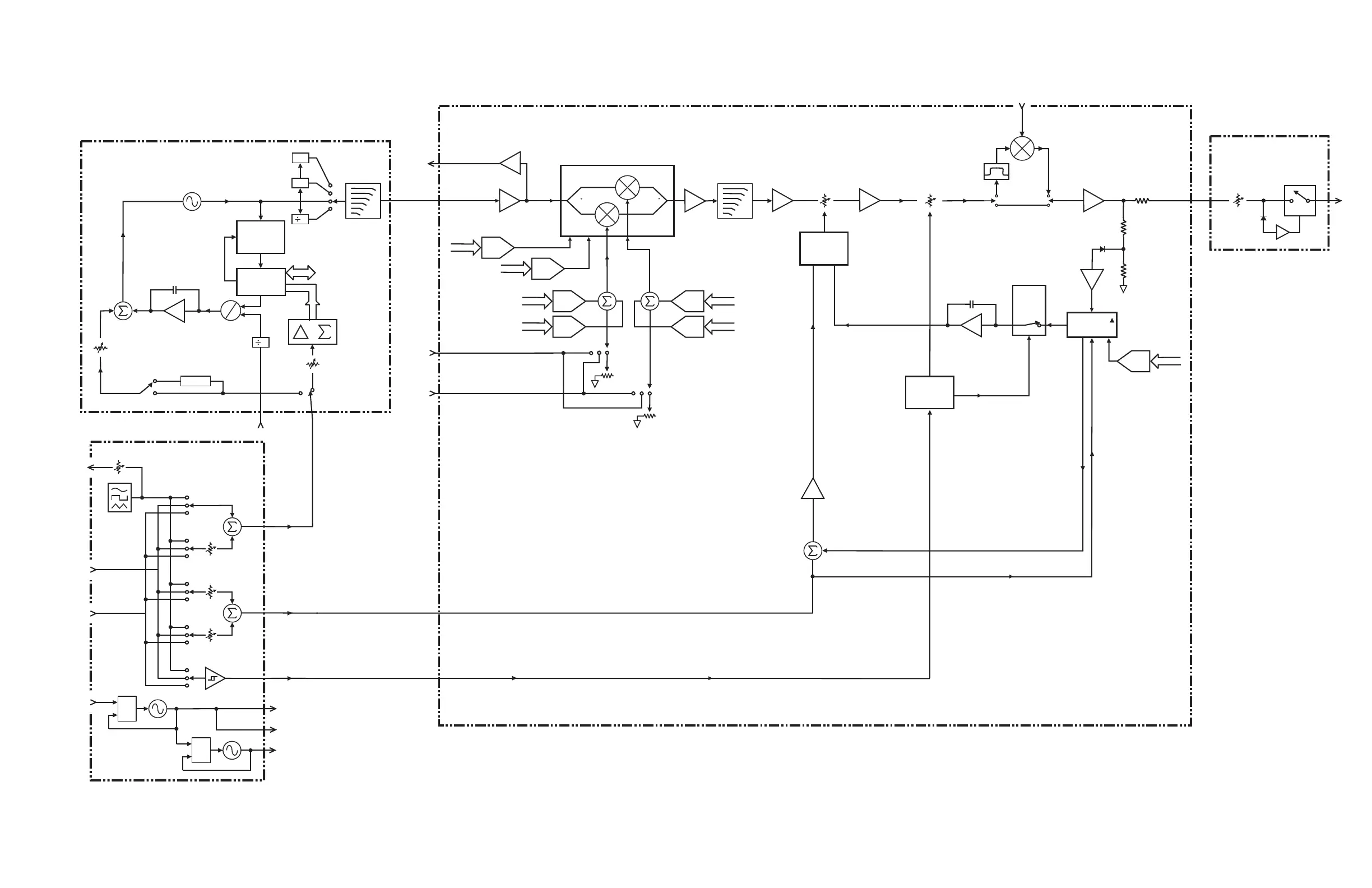
HP ESG-D SERIES OVERALL BLOCK DIAGRAM
A SYNTHESIZER BOARD
2
2
d/dt
FM
Om
/
.5-1 GHz
5 MHz
VARIABLE
MODULUS
PRESCALER
FRACTIONAL
DIVIDE
X2
X2
f
Φ
LIN_AM_MOD
LIN_AM_MOD
PULSE MOD
D REFERENCE BOARD
LF OUT
EXT 1
INPUT
EXT 2
INPUT
EXT REF
FM_MOD
sk7134a
PLL
PLL
10 MHz BW
PULSE MOD
1 GHz PLL
10 MHz
SYNTH
1 GHz
REF
10 MHz
OUT
10 MHz PLL
B OUTPUT BOARD
10 MHz SYNTH
1 GHz REF
HP ESG-D SERIES OVERALL BLOCK DIAGRAM
FEED FORWARD AM
EXT
I INPUT
EXT
Q INPUT
ALC
MODULATOR
DRIVER
DETECTOR
SHAPING
DAC
DAC
DAC
DAC
DAC
DAC
DAC
ALC
MODULATOR
BURST
MODULATOR
DRIVER
IQ MODULATOR
BURST
MODULATOR
.75-1 GHz
.0-.25 GHz
.25-4 GHz
0
90
VBLO
QUAD
.25-4 GHz
AUX
OUT
CARRIER)
(COHERENT
CAL
VOLTAGE
CAL
VOLTAGE
I GAIN
Q GAIN
I OFFSET
Q OFFSET
ALC REF
ALC
HOLD
HOLD ALC
IN_BAND_AM
RPP
50
C ATTENUATOR
/RPP
5dB STEP
ATTENUATOR
ALC
DETECTOR
ALC_REF

Table of Contents

Other manuals for Agilent Technologies ESG-D Series

Related product manuals