EasyManua.ls Logo

Anritsu MS2665C - Section 4 MS2668 C

Anritsu MS2665C
279 pages
Print Icon
To Next Page IconTo Next Page
To Next Page IconTo Next Page
To Previous Page IconTo Previous Page
To Previous Page IconTo Previous Page
Loading...
SECTION 4 SOFT-KEY MENU
4-54
Mem Card
PTA
*
Directory
*
Format
*
Select
Media
Mem Card
MS2667C/68C Menu Tree (22/25)
Panel Key
Top menu Lower menues
*
BMP file
return
|
|2|
Directory
*
PTA
Library
Cursor
Up
Cursor
Down
*
PTA
Program
PTA
Stop
Cont
Run
Reset
etc.
Off
|1|
| | |
PTA
Prog List
Load
etc.
Run
|
|2| | |
PTA
F2
F3
F1
F4
etc.
F5
|
| |3| |
PTA
No
Yes
etc.
| | | |4|
PTA
*
Trace
*
Correction
*
Mask
*
Template
return
*
Difine
Menus
|1|
|
Directory
Apply
return
Format
#1
(Upper
Mem Card-1
Slot)
(Lower
Mem Card-2
Slot)
return
Media
Directory
Display
/Next
Detail
Dir Disp
Outline
Delete
File
Protection
return
File Ope
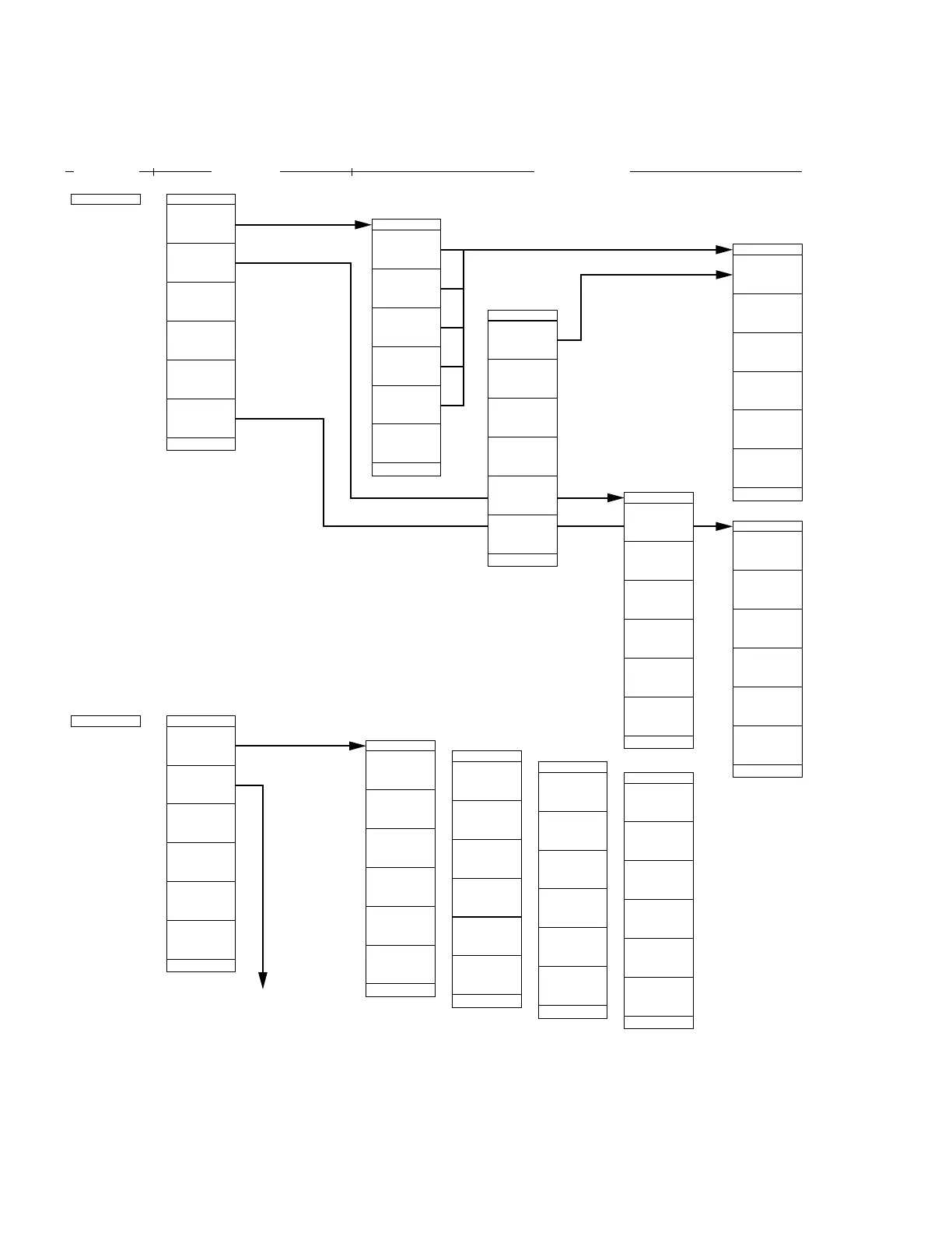
#1 Formats memory card.
Set Directory, Format and Media of the
memory card.
Directory: Select a directory to display from
Trace, Correction, Mask, Template
and Define Menus.
File Ope: Select an item from Display
Directory, Dir Disp, Delete and File
Protection.
Set PTA (personal test automation) that can build an auto measurement system without requiring
external controllers.
PTA Program: Select one from Run, Stop, Cont Reset, Prog List, Load, etc.
PTA Library: Select one from Display/Run for the library program and Load/Check for the library file.
(Next Page)

Table of Contents

Other manuals for Anritsu MS2665C

Related product manuals