EasyManua.ls Logo

Anritsu MS2665C - Reference Level Accuracy

Anritsu MS2665C
279 pages
Print Icon
To Next Page IconTo Next Page
To Next Page IconTo Next Page
To Previous Page IconTo Previous Page
To Previous Page IconTo Previous Page
Loading...
SECTION 6 PERFORMANCE TESTS
6-39
Reference level accuracy
Here the absolute amplitude level at only 100 MHz is tested. Confirm the level accuracy after inputting an SG
output (calibrated by a standard power meter) to the MS2665C/67C/68C.
(1) Specifications
Reference level accuracy: At 100 MHz frequency and 1 MHz span after automatic calibration
(Resolution bandwidth, video bandwidth, RF ATT and sweep time set to AUTO)
±0.4 dB (0 to 49.9 dBm)
±0.75 dB (69.9 to 50 dBm, 0.1 to +30 dBm)
±1.5 dB (80 to 70 dBm )
(2) Test instruments
Signal generator: MG3633A
Attenuator: MN510C
Power sensor: MA2422A
Power meter: ML2437A
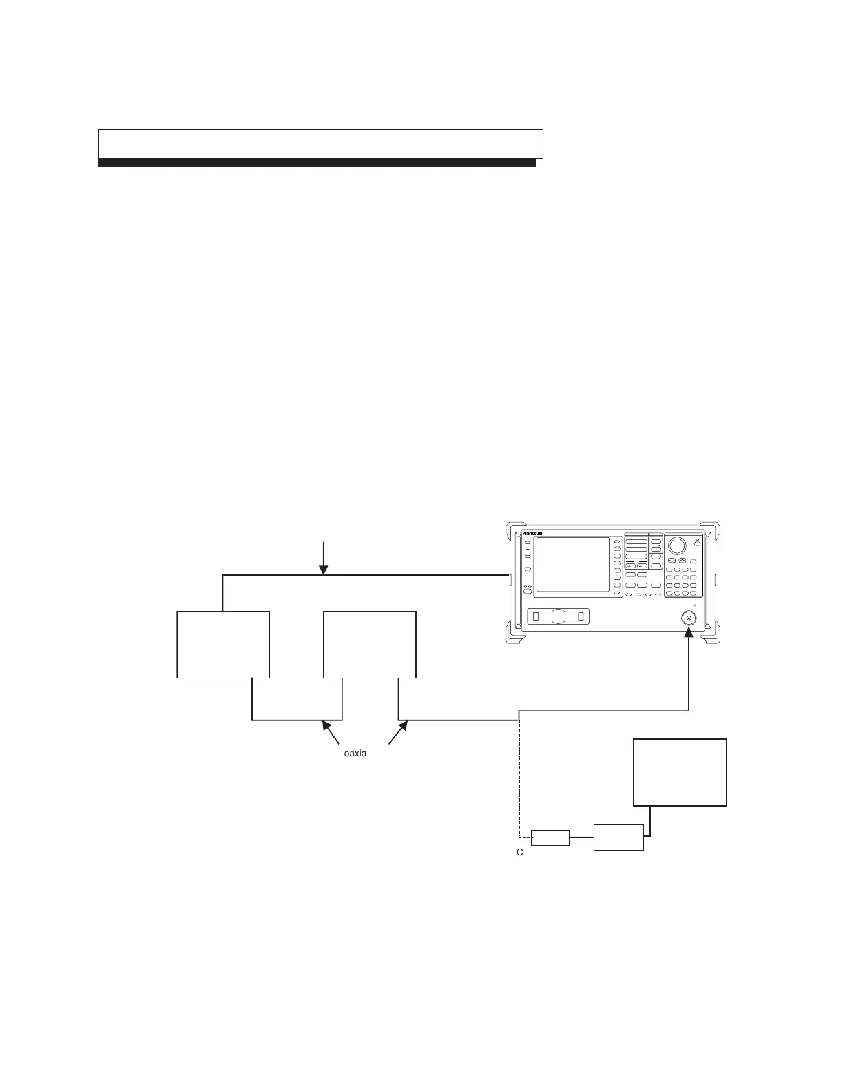
(3) Setup
10MHz STD
Buff Out
REF
IN
RF Input
RF OUTPUT
MG3633A
SG
INPUT OUTPUT
MN510C
ATT
Power sensor
Power meter
INPUT
MA2422A
A
Coaxial adaptor
(N-J·N-J)
ML2437A
PM
Coaxial cable
(N connector)
Coaxial cable
(BNC connector)
(Note)
Reference Level Accuracy Test
(Note) In case of MS2665C, if there is no buffer output for the reference oscillator (Option 01)
on the rear panel, input a reference signal from an external 10 MHz frequency standard
to the main body and signal generator.
Stby
Shift
On
Preset
Menu On/Off
More
RBW VBW Sweep Time Atten
Local
Remote
F1
F2
F3
F4
F5
F6
Display
Coupled Function
MS2665C
Spectrum Analyzer
9kHz21.2GHz
PTA Define
Memory Card
Enter
Hold
µv
µsec
EntryMarkerFreq/Ampl
7
Copy Cont
Copy
8 9 GHz
CE
4 5 6 MHz
BS
+/
3
mV
msec
dBm
dB
V
sec
Cal
Interface Mem Card
Sound System Title
1 2 kHz
0 Hz
A/B.A/BG A/Time
Save
Recall
Amplitude
Span
Frequency
Measure
A.B Time Trig/Gate
Peak
Continuous
CF RLV Single
Marker
Peak
Search
Multi Mkr
Marker
User
RF Input 50
+30dBm
0V DC Max

Table of Contents

Other manuals for Anritsu MS2665C

Related product manuals