EasyManua.ls Logo

Anritsu MS2665C - Page 119

Anritsu MS2665C
279 pages
Print Icon
To Next Page IconTo Next Page
To Next Page IconTo Next Page
To Previous Page IconTo Previous Page
To Previous Page IconTo Previous Page
Loading...
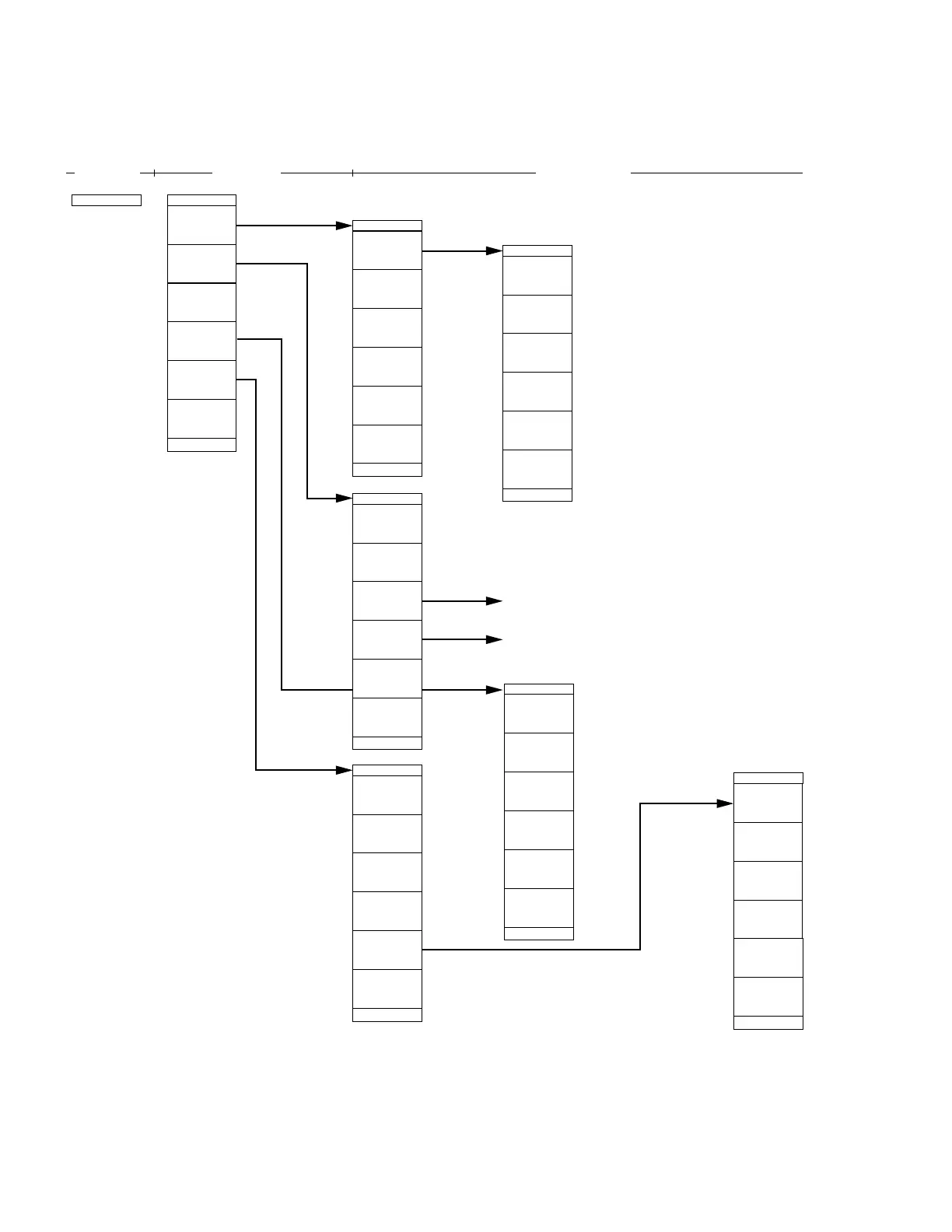
SECTION 4 SOFT-KEY MENU
4-56
Define
*
Define
Menus
*
Edit
Menus
*
Load/Save
Def Files
*
Initialize
Menus
Define
Source
Select
Menu
Dest
Slect
Menu
Set source
into Dest
Delete
Dest
return
Def Menus
MS2667C/68C Menu Tree (24/25)
Panel Key
Top menu Lower menues
Up
Down
Next Page
return
Lib Prgm
Select
Source
*
Edit
<Title edit screen>
<Title edit screen>
F-key Menu
*
Edit
Menu Title
return
Edit Menu
Yes
No
Initialize
#1
#2
Def Menu
Load
File
Directory
Display
/Next
Def Menu
Save
File
Detail
Dir Disp
Outline
return
Def Files
return
Media
(Lower
Mem Card-2
Slot)
(Upper
Mem Card-1
Slot)
Set Define, Edit, Initialize and Load/Save.
#1 Define Menus: Select one from Source Menu, Source Library, Destination Menu, etc., and set
Definition/Delete for the user menu.
#2 Edit Menu: Select a source and edit Menu Title.
Select *
Source
Lib Prgm
Select *
Load/Save
Media

Table of Contents

Other manuals for Anritsu MS2665C

Related product manuals