EasyManua.ls Logo

Anritsu MS2665C - Page 230

Anritsu MS2665C
279 pages
Print Icon
To Next Page IconTo Next Page
To Next Page IconTo Next Page
To Previous Page IconTo Previous Page
To Previous Page IconTo Previous Page
Loading...
B-15
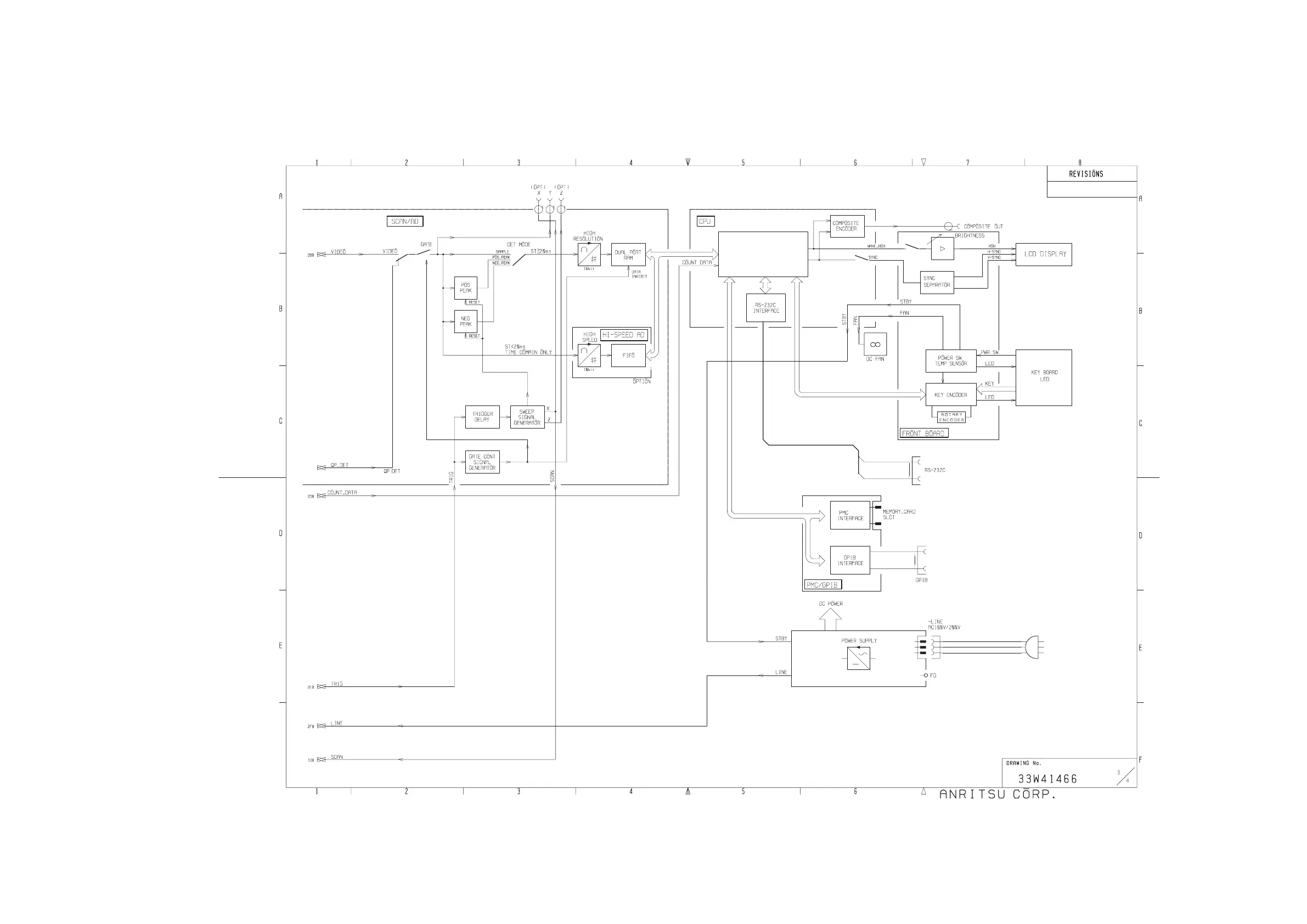
Fig. B-7 MS2667C Block Diagram (3/4)

Table of Contents

Other manuals for Anritsu MS2665C

Related product manuals