EasyManua.ls Logo

Anritsu MS2665C - Page 96

Anritsu MS2665C
279 pages
Print Icon
To Next Page IconTo Next Page
To Next Page IconTo Next Page
To Previous Page IconTo Previous Page
To Previous Page IconTo Previous Page
Loading...
SECTION 4 SOFT-KEY MENU
4-33
Frequency
Span
Stop
Freq
Center
Freq
Start
Freq
CF
Step Size
|1|
|
|
|
Frequency
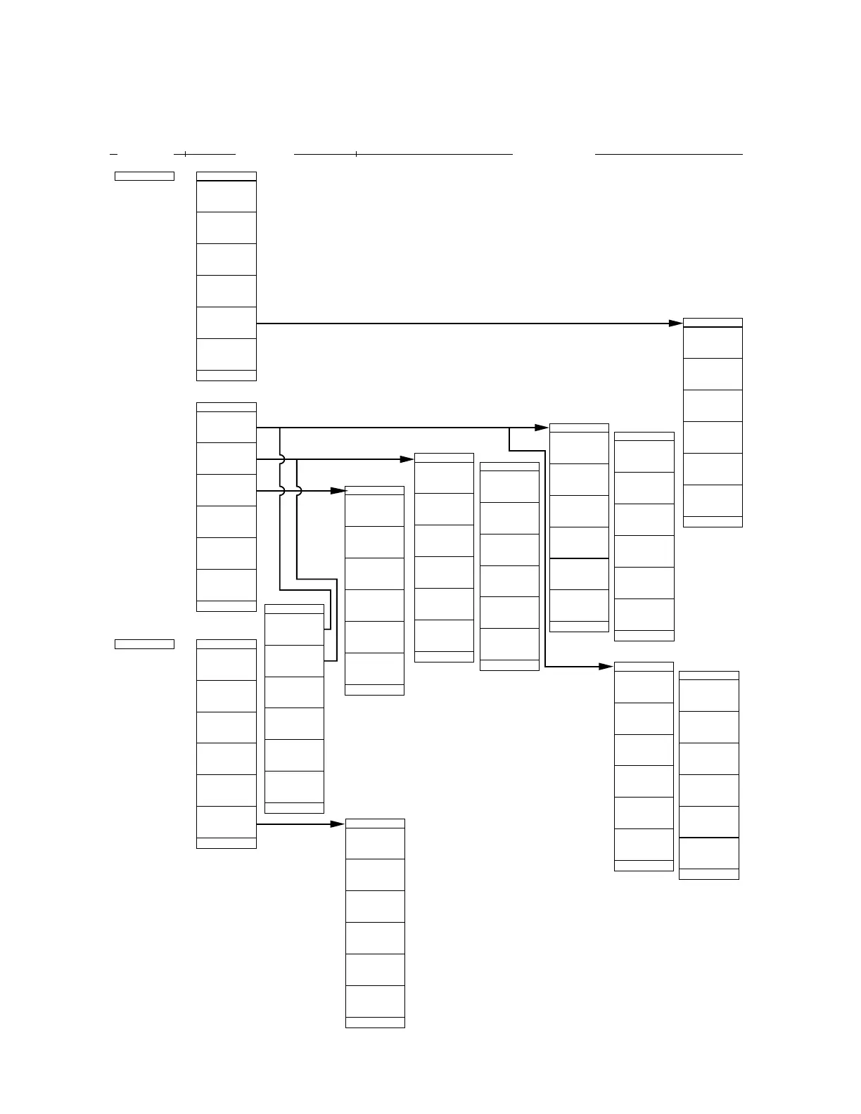
MS2667C/68C Menu Tree (1/25)
Panel Key
Top menu Lower menues
Scroll->
<-Scroll
Auto tune
*
Internal
Mix
*
External
Mix
*
Frequency
Offset
*
Scroll
Step Size
Pre- *
Selector
tuning
|
|2|
|
|
|1|
|
|
|
Frequency
Auto tune
return
Manual
5
Preset
Preslctr
Manual
Band 1-
Manual
Band 1+
Manual
Band 0
Auto Band
return
|1|
|
|
|
|
|2|
|
|
|1|
|
|
|
Int Mix
Manual
Band 3+
Manual
Band 4+
Manual
Band 2+
Auto Band
return
|
|2|
|
|
Int Mix
return
Freq offset
Mixer Loss
15.00dB
Span
Mixer Bias
0.00V
Ext Mix
On Off
return
Ext Mix
Span
Full Span
Zero Span
Scroll->
<-Scroll
Span
*
Internal
Mix
*
External
Mix
|
|2|
|
|
Span
#1
2div
5div
1div
10div
return
ScrollStep
#1 Sets frequency step size for changing center frequency.
MS2667C
Manual
Band 1-
Manual
Band 1+(n=1)
Manual
Band 0
Auto Band
return
|1|
|
|
|
Int Mix
Manual
Band 3(n=4)
Manual
Band 3(n=6)
Manual
Band 1+(n=2)
Auto Band
return
|
|2|
|
|
Int Mix
MS2668C
Set items related to frequency, including the center frequency, start/stop frequency,
peak->CF, auto synchronization, and scroll step size, etc.
Set frequency span items, including
frequency span, full span, zero span,
frequency scroll, etc.
Selector
Pre-
Auto tune
Center
Freq
Signal ID
On Off
Ext Mix
Band
External
K+
Offset
Freq
On Off
Offset
Freq
0Hz

Table of Contents

Other manuals for Anritsu MS2665C

Related product manuals