EasyManua.ls Logo

Avery Dennison ST9500 - Page 17

Avery Dennison ST9500
80 pages
Print Icon
To Next Page IconTo Next Page
To Next Page IconTo Next Page
To Previous Page IconTo Previous Page
To Previous Page IconTo Previous Page
Loading...
17
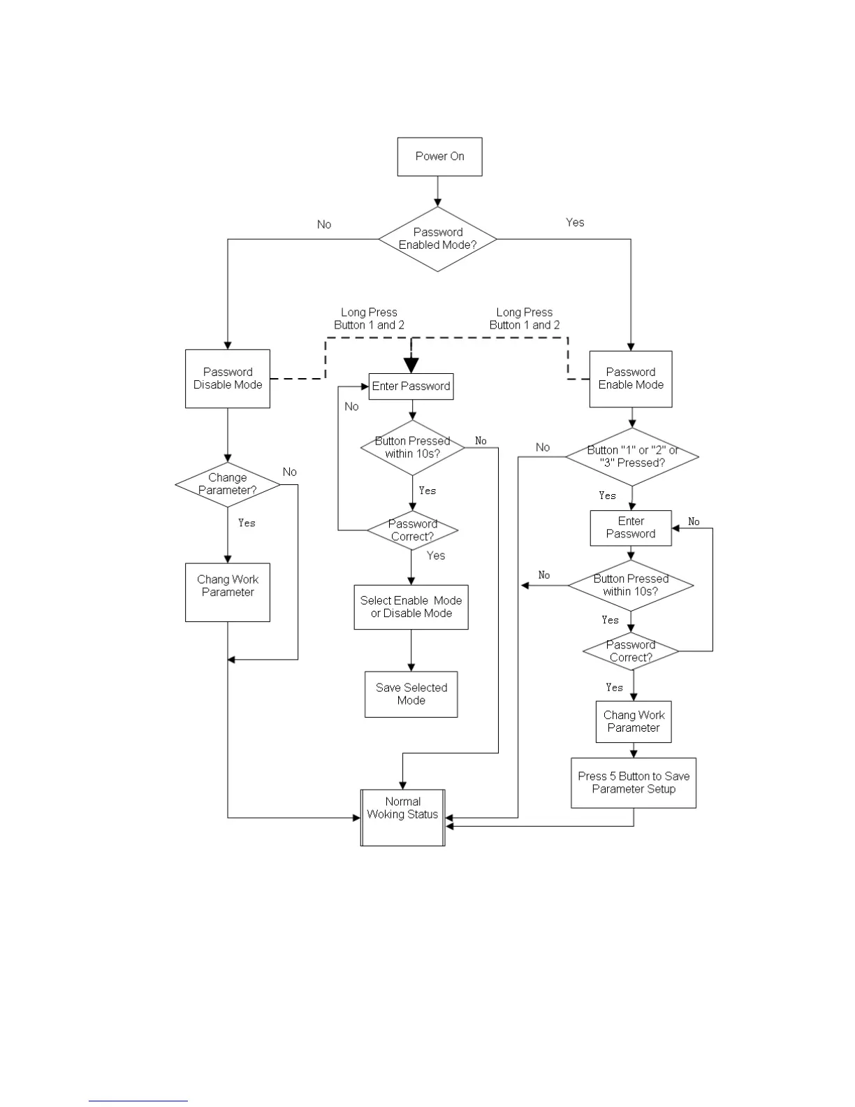
5. Panel Operation Flow Chart: