EasyManua.ls Logo

Bailey Infi90 - Page 47

Default Icon
82 pages
Print Icon
To Next Page IconTo Next Page
To Next Page IconTo Next Page
To Previous Page IconTo Previous Page
To Previous Page IconTo Previous Page
Loading...
TROUBLESHOOTING
TROUBLESHOOTING DC MODULAR POWER SYSTEMS
5 - 4 I-E96-508C
®
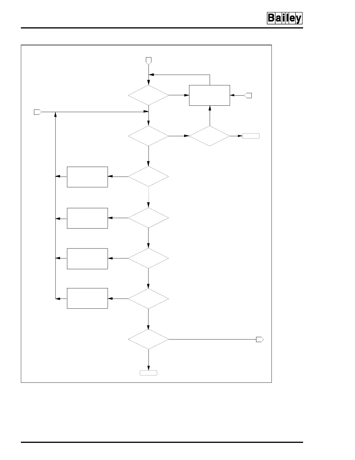
Figure 5-1. Troubleshooting Flowchart, DC Modular Power Systems
(continued)
YES
NO
NO
2
IS
BMM STATUS LED
RED?
REPLACE BMM.
REFER TO REPAIR/
REPLACEMENT
PROCEDURES
YES
NO
IS
SYSTEM STATUS
LED RED?
ARE
OUTPUT VOLTAGES
GOOD?
TP55172C
IS SYSTEM
STATUS LED
GREEN?
NO
YES
ADD POWER
MODULES.
REFER TO
INSTALLATION
CONTINUED FROM
PREVIOUS PAGE
YES
YES
MORE CABINET
COOLING
REQUIRED
NO
YES
IS
POWER
MODULE BLINKING
RED?
NO
3
POWER
MODULE LED
BLINKING RED &
GREEN?
CONTINUED
NEXT PAGE
DONE
YES
IS
POWER
MODULE STATUS
LED RED?
REPLACE
POWER MODULE.
REFER TO REPAIR/
REPLACEMENT
PROCEDURES
NO
YES
IS
POWER MODULE
LED BLINKING
GREEN?
ADD POWER
MODULES.
REFER TO
INSTALLATION
DONE
4
CONTINUED
FROM
NEXT PAGE
NO
5
CONTINUED
FROM
NEXT PAGE

Table of Contents

Other manuals for Bailey Infi90