EasyManua.ls Logo

Bailey Infi90 - IEPEP04 System Cabinet Wiring Diagram (Module Mounting Unit

Default Icon
82 pages
Print Icon
To Next Page IconTo Next Page
To Next Page IconTo Next Page
To Previous Page IconTo Previous Page
To Previous Page IconTo Previous Page
Loading...
WIRING DIAGRAMS
INTRODUCTION
C - 2 I-E96-508C
®
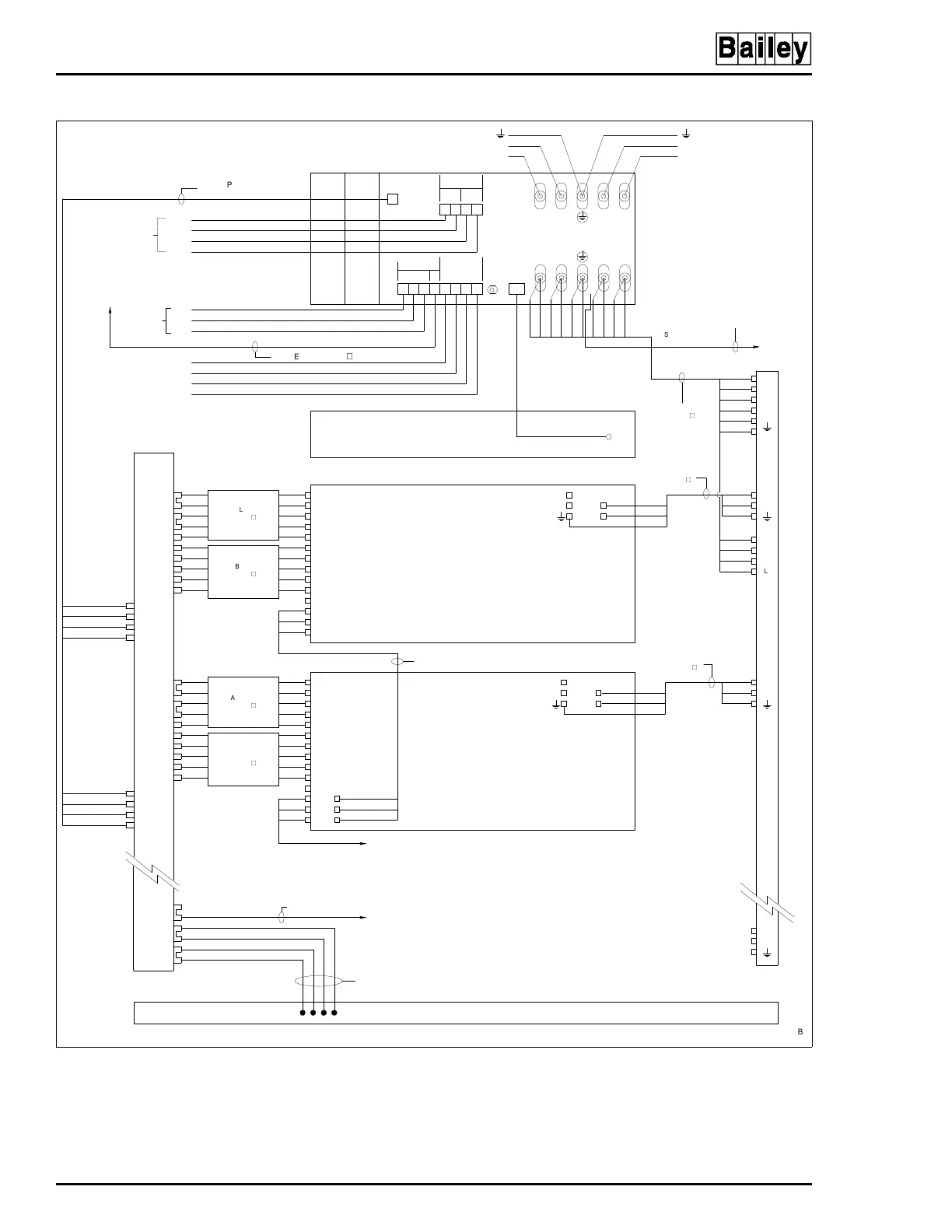
Figure C-1. IEPEP04 System Cabinet Wiring Diagram (Module Mounting Unit)
+
+/L1
RED
RED
BLK
BLK
GRN/YEL
GRN/YEL
–/L2
CABLE P/N
6639443 1
(SUPPLIED
WITH PEP)
SAFETY GND.
CONN. TO CAB.
(–) LINE 2 POWER INPUT
(+) 24/48 VDC
LINE 1 POWER INPUT (–)
24/48 VDC (+)
DC
TRANSFER
BUS
MONITOR
STATUS
ALARMS
AUX BUS
MONITOR
GND
FAN
OUT
PWR
SYS
+–
CH1
+–
CH2
+–
L1 IN
OUT
+
++
L2 IN
OUT
BUS
VOLT
+–
IN
1COM2
J2
J1
TB2
TB1 1
1
52
2
63
3
74
4
8
NO. 6 AWG
GRN/YEL
+/L1
+/L1
RED
RED
RED
BLK
BLK
BLK
GRN/YEL
BLK
RED
GRN/YEL
PFI
STATUS
I/O COM
+24 V
+5 V
MCOM
+15 V
–15 V
PFI
STATUS
I/O COM
+24 V
+24 V
I/O COM
NO. 14 AWG
CUSTOMER +24 V OUTPUT
TO NEXT MMU
NO. 18 AWG (3-WIRE TWISTED)
MODULE MOUNTING UNIT
IEMMU01/02
ROW 3
MODULE MOUNTING UNIT
IEMMU01/02
ROW 2
FAN ASSEMBLY
IEFAN03/05
ROW 1
POWER ENTRY PANEL
IEPEP04
ROW 0
NO. 10 AWG
MCOM
+5 V
+5 V
MCOM
MCOM
+15 V
+15 V
–15 V
–15V
PFI
STATUS
I/O COM
+24 V
RED
BLK
YEL
YEL
YEL
YEL
ORN
ORN
ORN
MBUS
MBUS
MBUS
MBUS
MCOM
+24 V
I/O COM
STATUS
CABLE P/N
1948509 5
CABLE P/N
1948509 5
CABLE P/N
1948509 5
CABLE P/N
1948509 5
CABLE P/N 6634206 1
CABLE P/N 6637813C1
(SUPPLIED WITH PEP)
PFI
–15 V
+15 V
MCOM
MCOM
+5 V
+24 V
I/O COM
STATUS
PFI
–15 V
+15 V
MCOM
+5 V
WHT
WHT
WHT
ORN
WHT/BLU
WHT/ORN
WHT/ORN
GRAY
GRAY
GRAY
GRAY
SYSTEM POWER
BUS BAR
INPUT POWER
BUS BAR
–/L2
–/L2
RED
BLK
(–)
(+)
BLK
RED GRN/YEL
GRN/YEL
+/L1
+/L1
CABLE P/N
6637818 2
–/L2
–/L2
(–)
(+)
CABLE P/N
6637818 2
TP50309B
ISOLATED SYSTEM COMMON BUS
ORN
WHT
USER ALARM OUTPUT
POWER SYSTEM STATUS
USER ALARM OUTPUT
BUS VOLTAGE STATUS
NODE STATUS
TO BIM/PTM OR
NTCL01/NICL01
CUSTOMER AUX BUS
MONITOR INPUTS
24/48/125 VDC
STATUS
INPUTS
(+)
(–)
(+)
(–)
(+)
(–)
(+)
(–)
CH1
CH2
1
COM
2

Table of Contents

Other manuals for Bailey Infi90