EasyManua.ls Logo

Bailey Infi90 - IEPEP04 System Cabinet Wiring Diagram (Power Mounting Unit

Default Icon
82 pages
Print Icon
To Next Page IconTo Next Page
To Next Page IconTo Next Page
To Previous Page IconTo Previous Page
To Previous Page IconTo Previous Page
Loading...
WIRING DIAGRAMS
INTRODUCTION
I-E96-508C C - 3
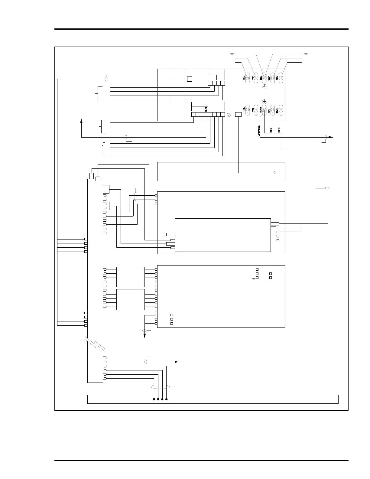
Figure C-2. IEPEP04 System Cabinet Wiring Diagram (Power Mounting Unit)
1234
AUX BUS
MONITOR
CH1 CH2
+-+-
12345678
1COM2
IN
STATUS
ALARMS
PWR
SYS
+-+-
BUS
VOLT
FAN
OUT
GND
(+)
(-)
(+)
(-)
CH2
CH1
CUSTOMER AUX BUS
MONITOR INPUTS
24/48/125 VDC
1
COM
2
(+)
(-)
(+)
(-)
SAFETY GND.
CONN. TO CAB.
FAN ASSEMBLY
IEFAN03
IEFAN05
MCOM
+15 V
-15 V
+5 V
STATUS
I/O COM
+24 V
+5 V
MCOM
+15 V
-15 V
PFI
STATUS
+5 V
MCOM
+15 V
-15 V
RED
WHT
J2
CABLE P/N 6637813_1
(SUPPLIED WITH PEP)
CABLE P/N
1948509-5
CABLE P/N
1948509-5
MCOM
+15 V
-15 V
+5 V
PFI
STATUS
I/O COM
+24 V
MBUS
MBUS
MCOM
+5 V
MCOM
+15 V
-15 V
PFI
STATUS
I/O COM
+24 V
ORN
YEL
WHT
WHT/BLU
WHT/ORN
18 AWG (3-WIRE TWISTED)
10 AWG
ISOLATED SYSTEM COMMON BUS
+24 V
I/O COM
MCOM
WHT/ORN
GRAY
GRAY
GRAY
GRAY
CUSTOMER +24 V OUTPUT
14 AWG
TO NEXT MMU
YEL
PFI
STATUS
I/O COM
+24 V
SYSTEM
POWER
BUS BAR
J1
OUT OUT
L1 IN
L2 IN
(-)
(+)
(-)
(+)
DC
TRANSFER
BUS
MONITOR
TB1
NODE STATUS TO BIM/PTM
OR
NTCL01/NICL01
USER ALARM OUTPUT
POWER SYSTEM STATUS
USER ALARM OUTPUT
BUS VOLTAGE STATUS
(-)
(+)
GRN/YEL
ORN
BLK
ORN
POWER MOUNTING UNIT
IEPMU01
IEPMU02
10 AWG
TP25146B
MODULE MOUNTING UNIT
IEMMU01 ROW 3
IEMMU02
POWER ENTRY PANEL
IEPEP04 ROW 0
DC IN/COM
24 V/48 V IN
BLK
RED
CABLE P/N
6639443-2
6 AWG GRN/YEL
TB2
I/O COM
6632285A48
6632285A48
+24 V
CABLE P/N 6634205-1
LINE 1 POWER INPUT
24/48 VDC
LINE 2 POWER INPUT
24/48 VDC
STATUS
INPUTS
6632285A45
6632285A47
I/O COM
+24 V
6632285A49
6632285A46
+5 V
MCOM
ROW 2
ROW 1
-
-
-
-
+
+
+
+

Table of Contents

Other manuals for Bailey Infi90