EasyManua.ls Logo

Beckhoff EL3773 - Temporal Aspects of Analog;Digital Conversion

Beckhoff EL3773
179 pages
Print Icon
To Next Page IconTo Next Page
To Next Page IconTo Next Page
To Previous Page IconTo Previous Page
To Previous Page IconTo Previous Page
Loading...
Commissioning
EL3773132 Version: 2.5
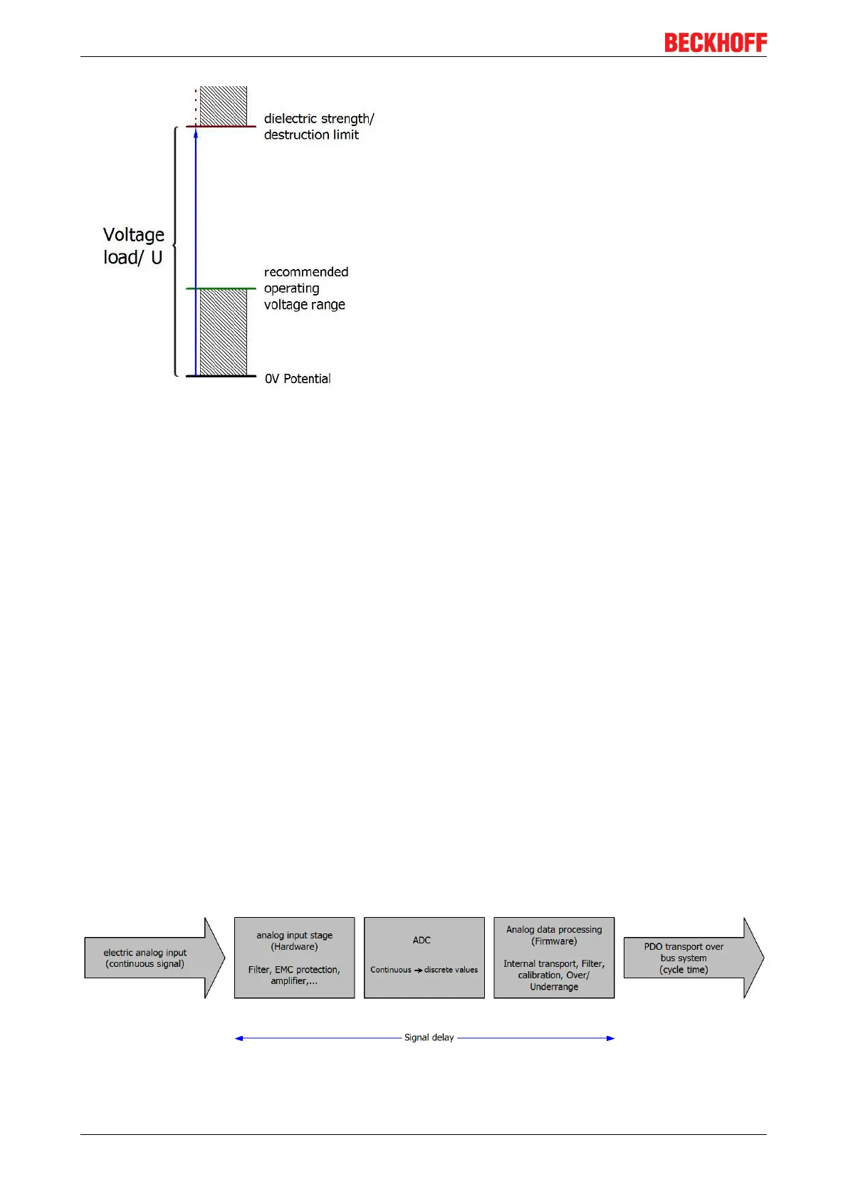
Fig.149: recommended operating voltage range
The device documentation may contain particular specifications and timings, taking into account:
Self-heating
Rated voltage
Insulating strength
Edge steepness of the applied voltage or holding periods
Normative environment (e.g. PELV)
6.10.7 Temporal aspects of analog/digital conversion
The conversion of the constant electrical input signal to a value-discrete digital and machine-readable form
takes place in the analog Beckhoff EL/KL/EP input modules with ADC (analog digital converter). Although
different ADC technologies are in use, from a user perspective they all have a common characteristic: after
the conversion a certain digital value is available in the controller for further processing. This digital value,
the so-called analog process data, has a fixed temporal relationship with the “original parameter”, i.e. the
electrical input value. Therefore, corresponding temporal characteristic data can be determined and specified
for Beckhoff analogue input devices.
This process involves several functional components, which act more or less strongly in every AI (analog
input) module:
the electrical input circuit
the analog/digital conversion
the digital further processing
the final provision of the process and diagnostic data for collection at the fieldbus (EtherCAT, K‑bus,
etc.)
Fig.150: Signal processing analog input
Two aspects are crucial from a user perspective:

Table of Contents

Related product manuals