EasyManua.ls Logo

Beyerdynamic MCS-D 200 - Page 68

Beyerdynamic MCS-D 200
88 pages
Print Icon
To Next Page IconTo Next Page
To Next Page IconTo Next Page
To Previous Page IconTo Previous Page
To Previous Page IconTo Previous Page
Loading...
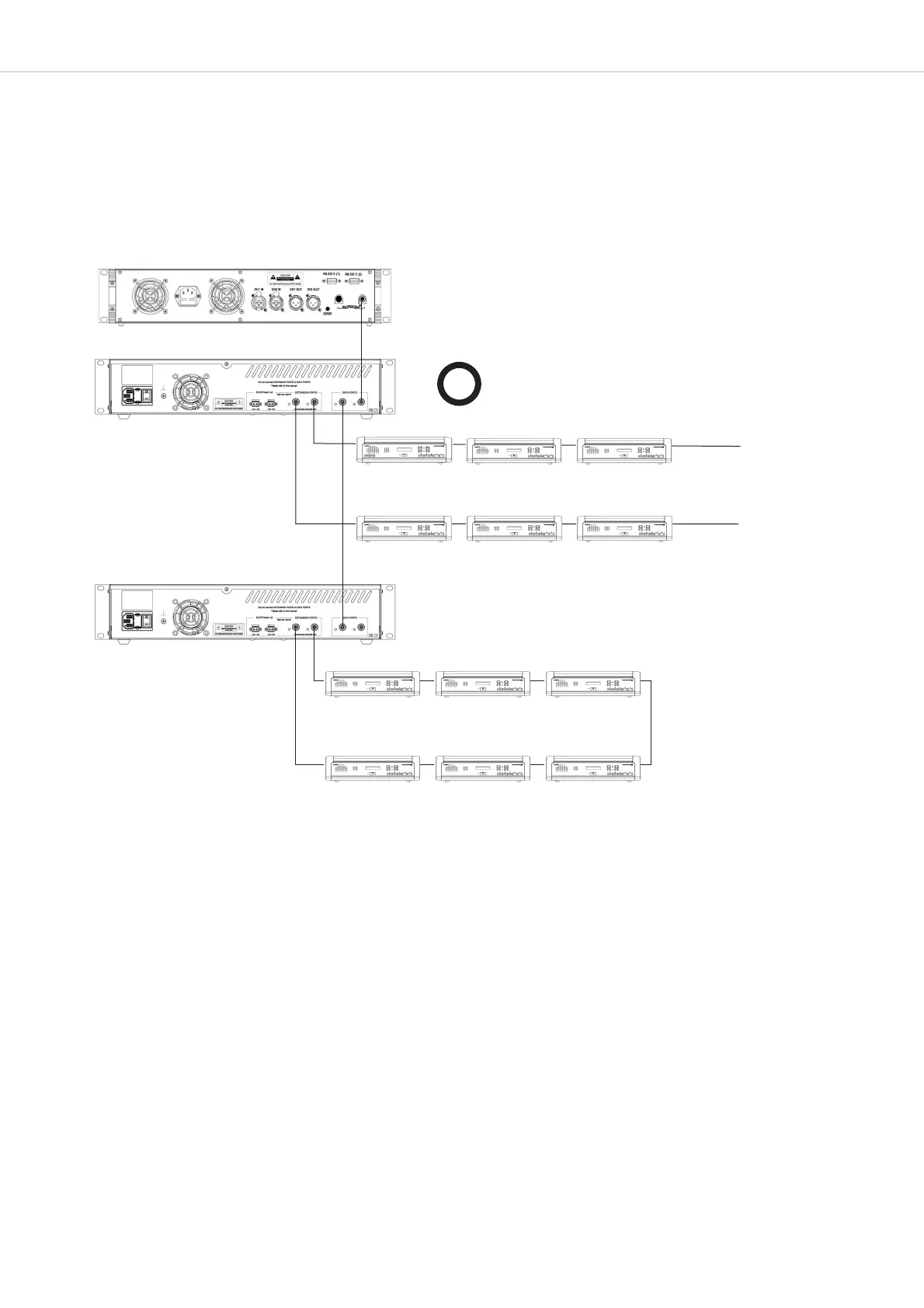
MCS-D 200 – Examples
68
Set up the microphone stations as a branch or in a circle.
The microphone stations are connected to the Extension Ports of the power supply units as a branch or in a circle.
OK
MCS-D 200 control unit
CA 4146 power supply unit
CA 4146 power supply unit
MCS-D 31xx
MCS-D 31xx MCS-D 31xx
MCS-D 31xx MCS-D 31xx MCS-D 31xx
MCS-D 31xx MCS-D 31xx MCS-D 31xx
MCS-D 31xx MCS-D 31xx MCS-D 31xx

Table of Contents

Related product manuals