EasyManua.ls Logo

Burkert SE35 - Page 62

Burkert SE35
140 pages
Print Icon
To Next Page IconTo Next Page
To Next Page IconTo Next Page
To Previous Page IconTo Previous Page
To Previous Page IconTo Previous Page
Loading...
62
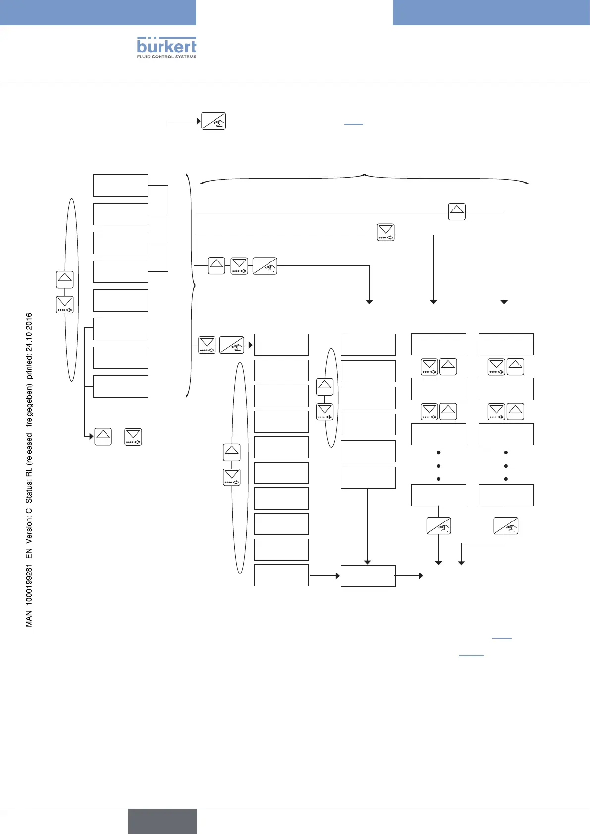
Operating and functions
LANGUAGE
Process
level
Parameters
menu
Test Menu
UNit
K-FACtOR
OPtiONAL
OVERFiLL
ALARM
OUtPUt
BACKLit
END
BAtCH M.
BAtCH A.
87654 L
231 L.
tESt Di
tESt DO
FREQUENC.
WARNiNG
END
0......9
0......9
0......9
0......9
ENTER
ENTER
SAVE N/Y
> 5 s
> 5 s
Configuration level
0......9
> 2 s
Resets:
the daily volume or
mass totalizer (iden-
tified by a dot after the
volume or mass units).
or the daily totalizer
of the done dosings
(identified by a dot
after letter B).
+
> 2 s
MESSAGE 1
MESSAGE 2
MESSAGE 3
END
Information
menu
1) 2)
0......9
Process level
ENTER
RESEt
1254 B
21 B.
> 2 s
0......9
BAtCH -1
BAtCH -2
BAtCH -3
END
History
menu
ENTER
BAtCH R.
BAtCH S.
CONFiG.
0......9
0......9 0......9
ENTER
Starts a dosing. See chap. 10.6.
1)
Accessible when the device state LED is orange or red and when no dosing is being done (see chap. 10.3).
2)
The warning messages of the menu can also be remotely consulted and confirmed: see chap. 10.11.
English
Type 8025 - 8035 - SE35 BATCH

Table of Contents