EasyManua.ls Logo

Canon NP6512 - Outline of Electrical Circuitry

Canon NP6512
426 pages
Print Icon
To Next Page IconTo Next Page
To Next Page IconTo Next Page
To Previous Page IconTo Previous Page
To Previous Page IconTo Previous Page
Loading...
CHAPTER 2 BASIC OPERATION
COPYRIGHT
©
1999 CANON INC. CANON NP6512/6612/7120/7130/7130F REV.0 AUG. 1999 PRINTED IN JAPAN (IMPRIME AU JAPON)
2-2
Figure 2-102
Sensor
Q101
CPU
Q900
CPU
Scanning lamp
Fixing heater
Contact
PCB
High-
voltage
circuit
block
+5V
+24V
Main motor
driver PCB
Solenoid
Toner level
detection PCB
Side blanking
lamp
Scanner/
lens drive motor
Pre-exposure
lamp
Scanner cooling fan
Counter
Power
switch
Main
motor
Sensor/
switch
ADF load
Control
panel
Thermistor
AE sensor
PCB
• Scanner home position detection
• Lens home position detection
• Pre-registration roller paper
detection
• Delivery paper detection
• Vertical path roller paper detection
• Waste toner detection
• Scanner thermistor
• Fixing thermistor
<Loads><Sensor Block> <Control Block>
Composite
power supply PCB
DC controller PCB
• Primary charging roller
• Developing cylinder
• Transfer charging roller
• Static eliminator
• Pickup clutch solenoid
• Registration clutch solenoid
• Lens drive solenoid
• Multifeeder pickup solenoid
• Cassette pickup solenoid
• Primary charging roller cleaning solenoid
ADF
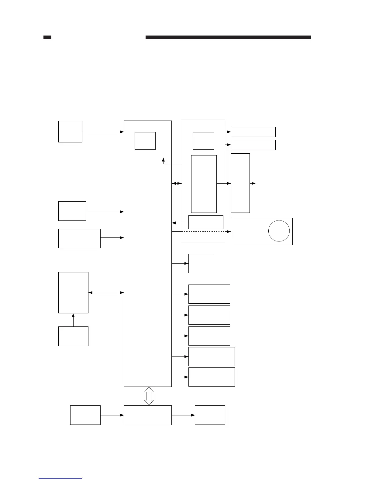
B. Outline of Electrical Circuitry
The machine's major electric mechanisms are controlled by the microprocessor mounted on
the DC controller PCB, which reads input signals from sensors and operating keys according to the
instructions of the program stored in advance and sends signals used to drive motors, solenoids,
lamps, and other loads as needed.

Table of Contents

Related product manuals