EasyManua.ls Logo

Canon NP6512 - Inputs to and Outputs from the DC Controller

Canon NP6512
426 pages
Print Icon
To Next Page IconTo Next Page
To Next Page IconTo Next Page
To Previous Page IconTo Previous Page
To Previous Page IconTo Previous Page
Loading...
CHAPTER 2 BASIC OPERATION
COPYRIGHT
©
1999 CANON INC. CANON NP6512/6612/7120/7130/7130F REV.0 AUG. 1999 PRINTED IN JAPAN (IMPRIME AU JAPON)
2-7
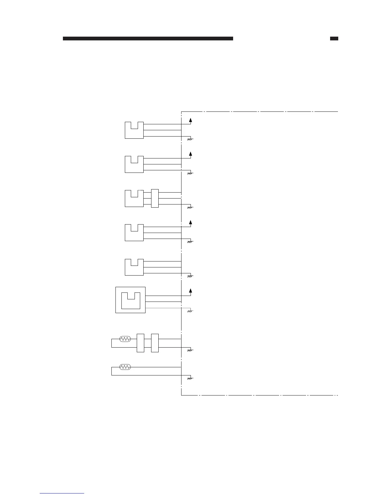
E. Inputs to and Outputs from the DC Controller
1. Inputs to the DC Control (1/2)
Figure 2-105
PS1
PS2
PS3
TH1
TH2
J101-1
-3
-2
J109-11
-10
-9
J102-7
-9
-8
J132-3
-5
-4
J108-2
-1
-3
J102-1
-6
J131-1
-2
SCHP
LHP
DPD
DIG3
PDP
+5V
+5V
+5V
RPD
Sensor PCB
+5V
TH1
TH2
DC controller PCB
When the scanner is in the home position, ‘1’.
(The light-blocking plate is at PS1, ‘1’.)
When the lens is in the home position, ‘1’.
(The light-blocking plate is at PS2, ‘1’.)
When PS3 has detected paper, ‘0’.
(The light-blocking plate is at PS3, ‘1’.)
When PS4 has detected paper, ‘1’.
(The light-blocking plate is at PS4, ‘1’.)
When Q751 has detected paper, ‘1’.
(The light-blocking plate is at PS751, ‘0’.)
When the surface temperature of the fixing
heater increases, the voltage decreases.
(analog signal)
When the temperature of the scanner increases,
the voltage decreases. (analog signal)
Scanner home
position sensor
Lens home
position sensor
Delivery sensor
Vertical path roller
paper sensor
Pre-registration
roller paper sensor
Fixing thermistor
Scanner thermistor
PS4
J121-4
-3
-5
TNFULL
DIG1
When toner reaches specific level, ‘1’.
(The light-blocking plate is at PS5, ‘0’.)
Waste toner
sensor
PS5
J62
J62J433
Q751

Table of Contents

Related product manuals