EasyManua.ls Logo

Cisco TelePresence - About Device Authentication

Cisco TelePresence
507 pages
Print Icon
To Next Page IconTo Next Page
To Next Page IconTo Next Page
To Previous Page IconTo Previous Page
To Previous Page IconTo Previous Page
Loading...
About device authentication
Device authentication is the verification of the credentials of an incoming request to the Cisco TelePresence
Video Communication Server (VCS) from a device or external system. It is used so that certain functionality
may be reserved for known and trusted users, for example the publishing of presence status, collection of
provisioning data, or the ability to use resources that cost money like ISDN gateway calling.
When device authentication is enabled on a VCS, any device that attempts to communicate with the VCS is
challenged to present its credentials (typically based on a username and password). The VCS will then verify
those credentials, or have them verified, according to the authentication method, and then accept or reject
the message accordingly.
VCS authentication policy can be configured separately for each zone and subzone. This means that both
authenticated and unauthenticated devices could be allowed to register to, and communicate with, the same
VCS if required. Subsequent call routing decisions can then be configured with different rules based upon
whether a device is authenticated or not.
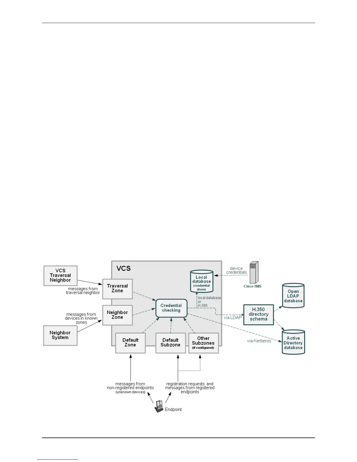
The VCS attempts to verify the credentials presented to it by first checking against its on-box local database
of usernames and passwords. The local database also includes checking against credentials supplied by
Cisco TMS if your system is using device provisioning. If the username is not found in the local database, the
VCS may then attempt to verify the credentials via a real-time LDAP connection to an external H.350
directory service. The directory service, if configured, must have an H.350 directory schema for either a
Microsoft Active Directory LDAP server or an OpenLDAP server.
You can also configure a VCS Expressway so that the credential checking of SIP messages is delegated,
via a traversal zone, to another VCS.
Along with one of the above methods, for those devices that support NTLM challenges, the VCS can
alternatively verify credentials via direct access to an Active Directory server using a Kerberos connection.
The various VCS authentication entry points and credential checking methods are shown below:
Cisco VCS Administrator Guide (X8.1.1) Page 102 of 507
Device authentication
About device authentication

Table of Contents

Other manuals for Cisco TelePresence

Related product manuals