EasyManua.ls Logo

Cisco TelePresence - Page 173

Cisco TelePresence
507 pages
Print Icon
To Next Page IconTo Next Page
To Next Page IconTo Next Page
To Previous Page IconTo Previous Page
To Previous Page IconTo Previous Page
Loading...
Cisco VCS Administrator Guide (X8.1.1) Page 173 of 507
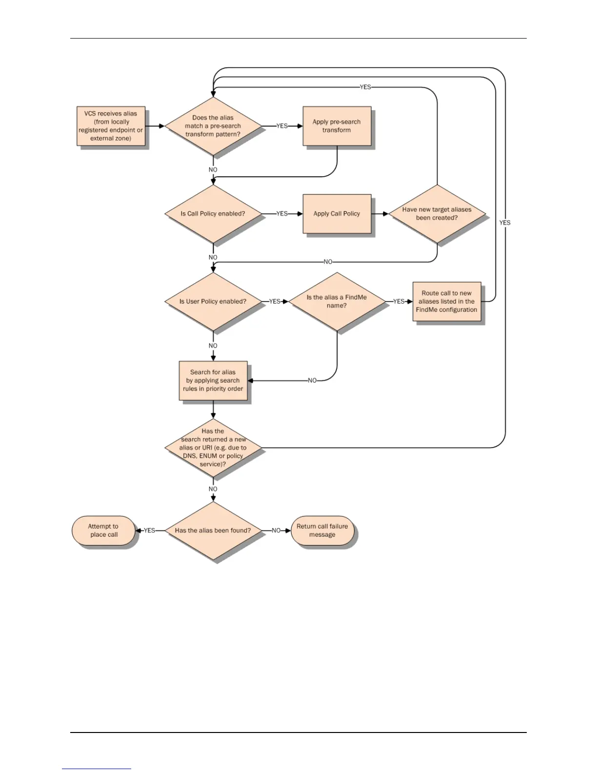
Dial plan and call processing
Call routing process

Table of Contents

Other manuals for Cisco TelePresence

Related product manuals