EasyManua.ls Logo

Commodore CBM - Format Printing Using GET

Commodore CBM
447 pages
Print Icon
To Next Page IconTo Next Page
To Next Page IconTo Next Page
To Previous Page IconTo Previous Page
To Previous Page IconTo Previous Page
Loading...
Yes
GET*
1 character
Irom
data tape
Increment
CR
counter
F.
F
~
F+1
L-
__
...
~lIme
1201
Print character
on
screen
Print one
blank Ime
lIine
1601
Increment
record
counter
R:
R
~
R+1
lIine
1701
Close
data file
Request
input
for
next
set
of
records
Inltlaiize
record counter R
R~O
Inltlalize
CR
counter
F~O
lime
1901
272
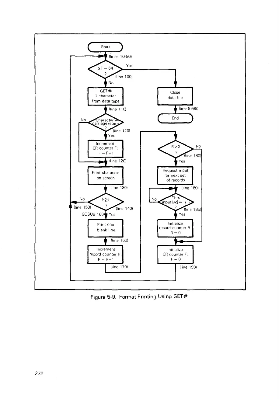
Figure 5-9. Format Printing Using
GET#

Table of Contents

Other manuals for Commodore CBM

Related product manuals