EasyManua.ls Logo

Compal NBLB2 - Keyboard Troubleshooting

Compal NBLB2
152 pages
Print Icon
To Next Page IconTo Next Page
To Next Page IconTo Next Page
To Previous Page IconTo Previous Page
To Previous Page IconTo Previous Page
Loading...
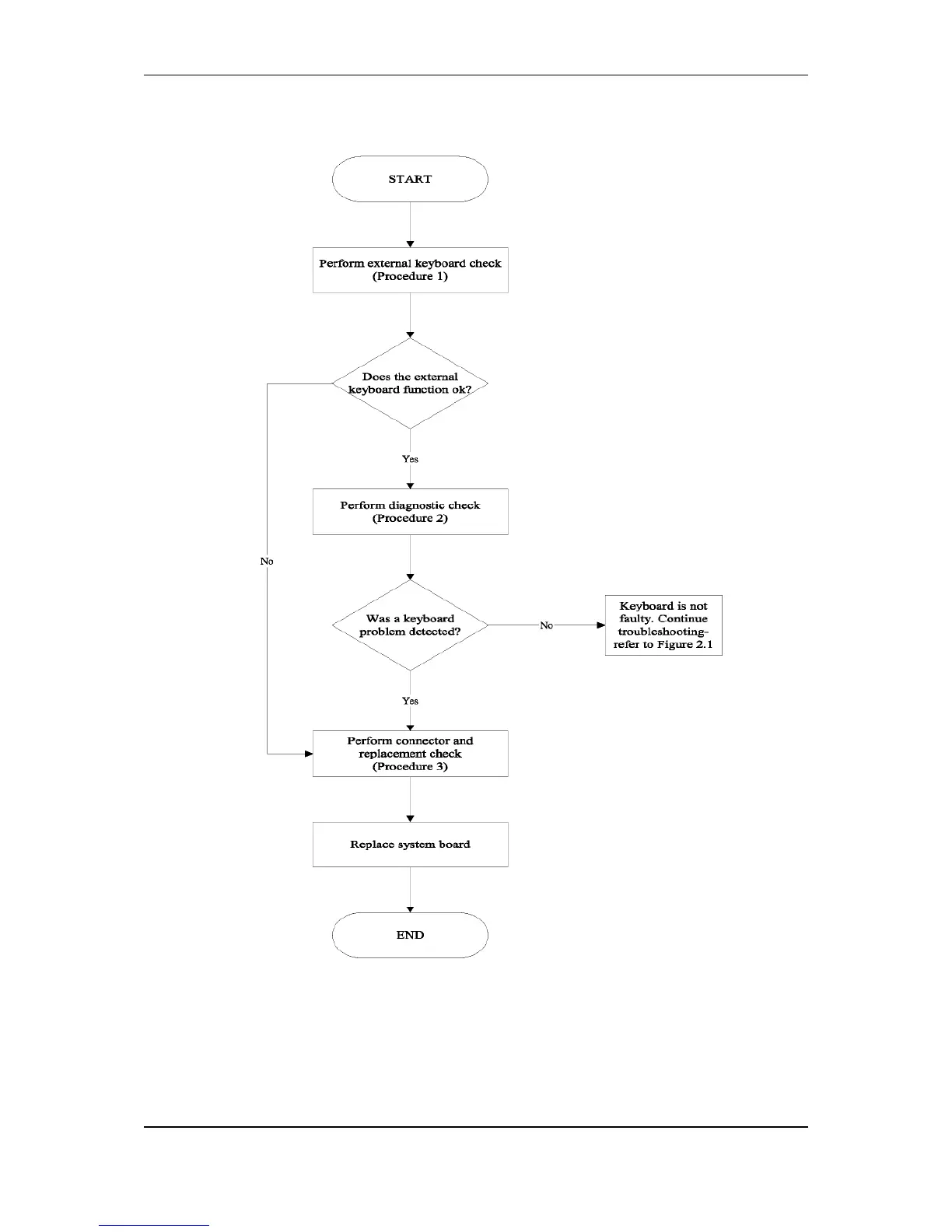
5. Keyboard Troubleshooting
Figure 6-4 Keyboard troubleshooting process

Table of Contents

Related product manuals