EasyManua.ls Logo

Control Techniques Digitax ST - Page 35

Control Techniques Digitax ST
224 pages
Print Icon
To Next Page IconTo Next Page
To Next Page IconTo Next Page
To Previous Page IconTo Previous Page
To Previous Page IconTo Previous Page
Loading...
Parameter
structure
Keypad and
display
Parameter x.00
Parameter
description format
Advanced parameter
descriptions
Serial comms
protocol
Electronic
nameplate
Performance
Menu 2
Digitax ST Advanced User Guide 35
Issue Number: 1 www.controltechniques.com
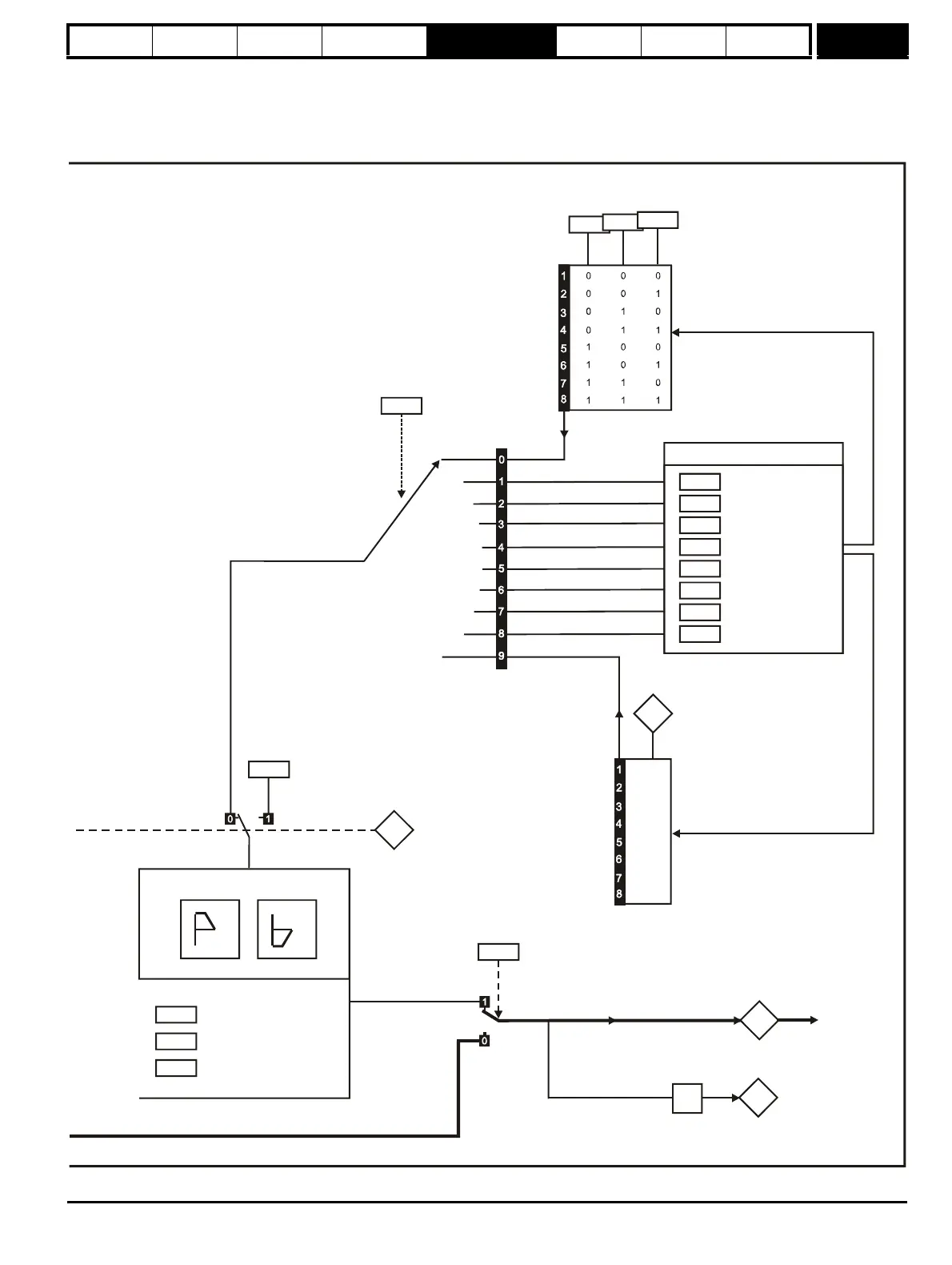
* For more information refer to Pr 2.04 on page 36.
** For more information refer to Pr 2.06 on page 37.
2.06
S-Ramp enable**
2.07
S-Ramp acceleration
limit
2.08
Standard ramp voltage*
Ramp control
N
t
N
t
Deceleration
Forward
Decel. rate
Reverse
Decel. rate
2.01
Post-ramp
reference
2.02
Ramp
enable
Deceleration rate select bits
2.21
Deceleration rate 1
2.22
Deceleration rate 2
2.23
Deceleration rate 3
2.24
Deceleration rate 4
2.25
Deceleration rate 5
2.26
Deceleration rate 6
2.27
Deceleration rate 7
2.28
Deceleration rate 8
Deceleration rates 1 ~ 8
3
4
1
2
7
8
5
6
2.37
1.50
Preset reference
selected indicator
2.29
Jog deceleration
rate
1.13
Jog selected
indicator
2.38
Inertia compensation
torque
d/dt
2.20
Deceleration
rate selector
2.36
2.35

Table of Contents

Related product manuals