EasyManua.ls Logo

Control Techniques Digitax ST - Menu 2: Ramps

Control Techniques Digitax ST
224 pages
Print Icon
To Next Page IconTo Next Page
To Next Page IconTo Next Page
To Previous Page IconTo Previous Page
To Previous Page IconTo Previous Page
Loading...
Menu 2
Parameter
structure
Keypad and
display
Parameter x.00
Parameter
description format
Advanced parameter
descriptions
Serial comms
protocol
Electronic
nameplate
Performance
34 Digitax ST Advanced User Guide
www.controltechniques.com Issue Number: 1
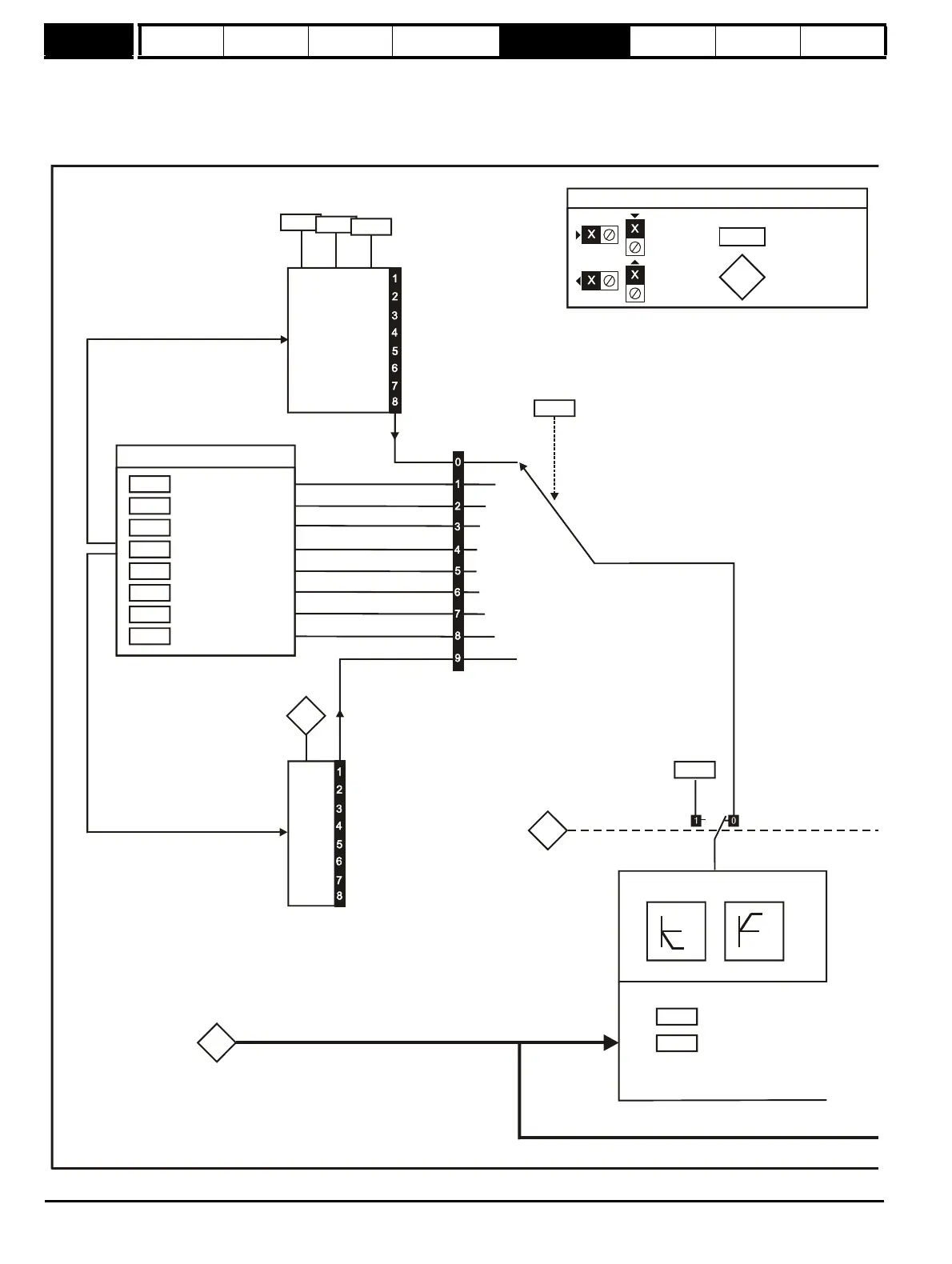
5.4 Menu 2: Ramps
The pre-ramp speed reference passes through the ramp block controlled by menu 2 before being used by the drive as an input to the speed
controller. The ramp block includes: linear ramps, an S ramp function for ramped acceleration and deceleration, deceleration ramp control to prevent
rises in the DC bus voltage within the drive that would cause an over-voltage trip if no braking resistor is installed.
0 0 0
0 0 1
0 1 0
0 1 1
1 0 0
1 0 1
1 1 0
1 1 1
Acceleration rate select bits
2.11
Acceleration rate 1
2.12
Acceleration rate 2
2.13
Acceleration rate 3
2.14
Acceleration rate 4
2.15
Acceleration rate 5
2.16
Acceleration rate 6
2.17
Acceleration rate 7
2.18
Acceleration rate 8
Acceleration rates 1 ~ 8
1.50
3
4
1
2
7
5
6
Preset reference
selected indicator
2.19
Jog acceleration
rate
1.13
Jog selected
indicator
1.03
Pre-ramp speed
reference
2.03
Ramp hold
2.04
Ramp mode
select*
N
t
N
t
Acceleration
Reverse
accel. rate
Forward
accel. rate
Ramp control
2.10
Acceleration
rate selector
2.34
2.32
2.33
2.32
0.XX
0.XX
Key
Read-write (RW)
parameter
Read-only (RO)
parameter
Input
terminals
Output
terminals
The parameters are all shown at their default settings
8
Figure 5-2 Menu 2 logic diagram

Table of Contents

Related product manuals