EasyManua.ls Logo

Cornelius VIPER - Page 13

Cornelius VIPER
66 pages
Print Icon
To Next Page IconTo Next Page
To Next Page IconTo Next Page
To Previous Page IconTo Previous Page
To Previous Page IconTo Previous Page
Loading...
Viper Low overrun Service Manual
© 2016, Cornelius Inc - 7 - Publication Number: 621360241LOEWSE
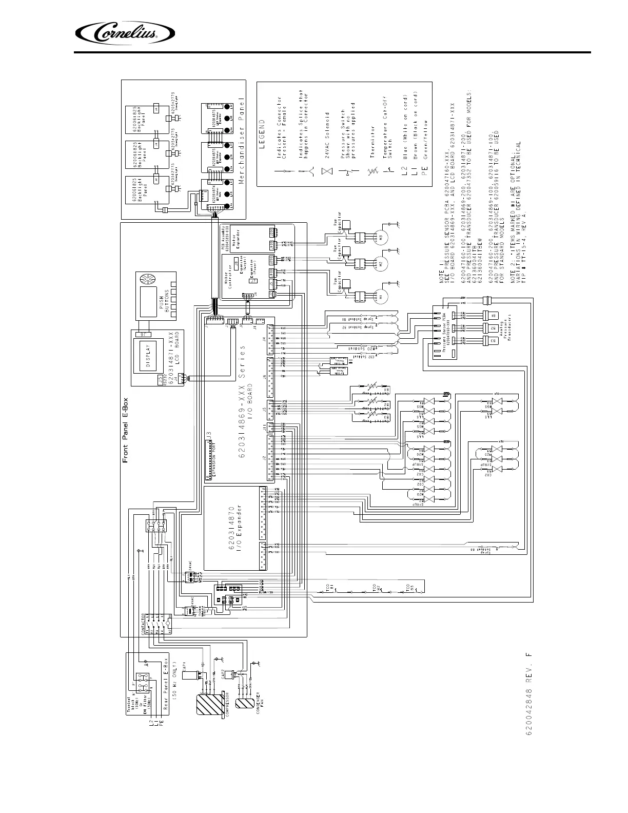
Figure 3. Low overrun Viper 3-Barrel Wiring Diagram