EasyManua.ls Logo

Crestron SW-SIMPL - Crestrons Programming Design Kit; Visiontools Pro-E; Programming Process

Crestron SW-SIMPL
230 pages
Print Icon
To Next Page IconTo Next Page
To Next Page IconTo Next Page
To Previous Page IconTo Previous Page
To Previous Page IconTo Previous Page
Loading...
Software Crestron SIMPL™ Windows
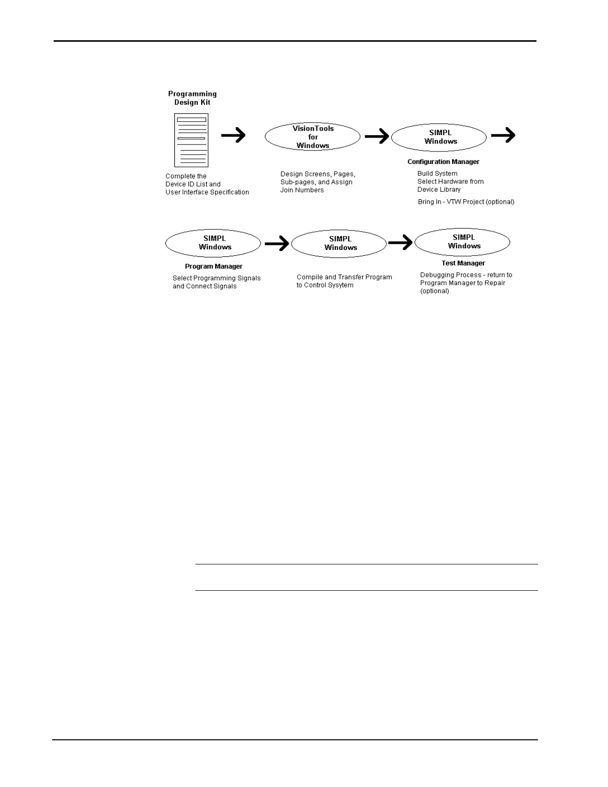
Basic System Design Process
Crestron’s Programming Design Kit
Crestron recommends starting a control system design by taking advantage of the
equipment lists and touchpanel layout pages in the Programming Design Kit DOC.
5277.
This kit provides the necessary tools to help develop a carefully designed system by
identifying what equipment is going to be controlled and in what manner. Design
sheets allow a programmer to list all equipment and control devices. Pages for
developing sample touchscreens are also included.
The Programming Design Kit will document the equipment to be controlled, the
control protocol, and the touch screen layout. Everything the programmer needs to
start the project is listed in the Design Kit.
VisionTools™ Pro-e
VT Pro-e allows programmers to create custom designed projects for touchpanels or
web browsers. By supplying SIMPL Windows with the VT Pro-e project name,
touchpanel designs can be brought into SIMPL Windows automatically. Each
button’s join number and text will be retained. This is a great time saving feature.
NOTE: Projects created with Crestron's older product, VisionTools™ for
Windows, are also supported.
Programming Process
Once the basic system is designed on paper using the Programming Design Kit and
the touchscreens have been created in VT Pro-e, the system programmer should
review the following process.
4 Crestron SIMPL Windows Installation & Operations Guide – DOC. 5728C

Table of Contents

Related product manuals