EasyManua.ls Logo

Daikin R407C PLUS - Page 89

Daikin R407C PLUS
267 pages
Print Icon
To Next Page IconTo Next Page
To Next Page IconTo Next Page
To Previous Page IconTo Previous Page
To Previous Page IconTo Previous Page
Loading...
Outline of Control (Outdoor Unit) < Symbols using in this manual > Si33-105
78 Function R407C PLUS Series Heat Recovery System
STD compressor
[In cooling and simultaneous cooling / heating operation]
DSHs: STD compressor discharge pipe superheated degree
= Tds1, 2 (Th3-2) – (HP equivalent saturation temperature)
Tds1, 2 : STD compressor discharge pipe temperature (Th3-2)
[In heating operation]
[Defrosting and oil return mode]
SVTs turns ON continuously
!
SVTs is OFF at any case when STD compressor stops.
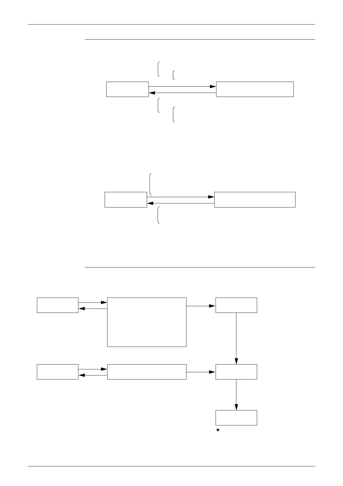
Operating Frequency Control
Normal operation
SVTs1 (Y6S), SVTs2 (Y7S) : ON
10 min
(V0829)
DSH
S
1, DSH
S
2>15˚C
DSH
S
1, DSH
S
240˚C
Lp<0MPa
&
OR
DSH
S
1, DSH
S
2<15˚C
DSH
S
1, DSH
S
2<25˚C
Lp>0MPa
10 min elapsed
OR
Normal operation
SVTs1 (Y6S), SVTs2 (Y7S) : ON
2 min
Tds1, Tds2100˚C
LP<0.05MPa
(HP+0.10) / (LP+0.10)>8
Tds1, Tds2<90˚C
LP<0.07MPa
2 min elapsed
(V0830)
OR
&
Compressor upper-limit frequency
(Nearest lower step listed below)
71Hz+ON+OFF
75Hz+OFF+OFF
41Hz+OFF+OFF
In case of HTDi>115˚C
41Hz+OFF+OFF
41Hz+OFF+OFFNormal operation
HTdi110˚C HTdi115˚C
HTdi>130˚C
HTdi<105˚C
Compressor stop (for 5 min)
Forced
thermostat OFF
F3 Malfunction
stop
Normal operation
HTds1, HTds2110˚C
HTds1, HTds2<105˚C
HTds1, HTds2>130˚C
H
Malfunction reset
HTdi<115˚C
HTs1, HTs2<115˚C
HTdi, HTds1, HTds2>130˚C
(V0831)
Up to 2 times
within 100 min
HTdi : Adjusted discharge temperature
for Inverter Compressor
[INV Compressor]
[STD Compressor]

Table of Contents

Related product manuals