EasyManua.ls Logo

Delfield Specification Line GAF1P-S - Heated Cabinet Wiring Diagrams

Delfield Specification Line GAF1P-S
104 pages
Print Icon
To Next Page IconTo Next Page
To Next Page IconTo Next Page
To Previous Page IconTo Previous Page
To Previous Page IconTo Previous Page
Loading...
100 Part Number GA_SM 08/18
Diagrams Section 9
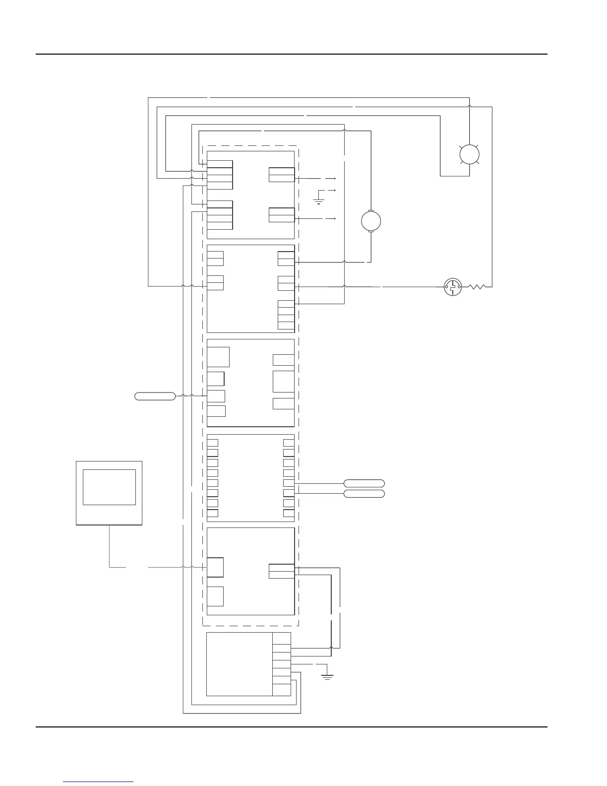
One Section Heated Cabinet Wiring Diagram
Power Monitoring Shield (PWM)
Out
Neutral
Out
Line
In
Neutral
In
Common Control Board (CCB)
J2
Mod
Bus
J5 (+)
(-)
Analog Temperature Shield
1
Solid State Shield 1 (SSR1)
TB201
TB201
TB201
TB201
TB101
TB101
TB102
TB102
TB103
TB103
TB104
TB104
2
3
4
5
6
7
8
16
15
14
13
12
11
10
9
J1
Mod
Bus
I/O Stack
Heated Schemac
Box temp probe
Ambient temp probe
L1
N
1
Power Supply
L(+)
+V
-V
GRN
N(-)
Output: 24VDC
Input: 85-264 VAC
2
3
G
G
8
Heang Element
4
M
Heater Fan
5
6
7
Black
Red
User Interface
Cat 6 Cable
9
Light
Humidity Sensor
Digital Input / Output Shield
101
201
302
403
402
401
301
Line

Table of Contents

Related product manuals