EasyManua.ls Logo

ESAB PCM-875A - Page 103

ESAB PCM-875A
136 pages
Print Icon
To Next Page IconTo Next Page
To Next Page IconTo Next Page
To Previous Page IconTo Previous Page
To Previous Page IconTo Previous Page
Loading...
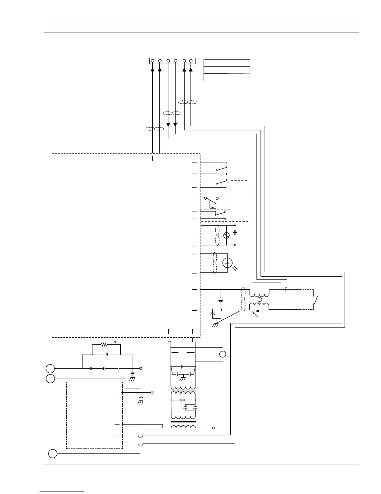
SECTION 6 PCM-875A Plasmarc System Troubleshooting
6-19
400V Console Schematic Part 2
V
P5-5
H2
H1
W
O
R
K
(-)
(+)
.047uf
P
C
B
5
VV V
P1-3
P1-2
P1-6
V
P1-1
G
N
D
5
C
2
3
X2
T
B
2
X2
T
3
X1
H2
660V
X1
S
G
2500 PF,15KV
C
1
3
T
5
1
2
T
O
R
C
H
2500 PF,15KV
H1
C
1
4
PILOT
ARC
.022UF, 1KV
R13
L3
P
.
A
.
K1
T3
K1
T2
K1
L2 T1
C21
C20
GND 3
L1
330K ,1W
.82UF 630VDC
250VAC
P2-13
P2-12
T
B
1
-
2
T
B
1
-
1
G
N
D
4
C
1
1
.01UF
1KV
C
1
2
.01UF
1KV
C
9
.01UF,250 VAC
V
115 VAC
V
K
1
B
G
N
D
2
A
V V
V
P5-2
P5-1
P5-6
C
1
7
.022UF
C
1
8
250VAC
.022UF
P
L
2
-
+
1
J
1
2
VV
L
3
SHIELD
4T
TORCH SWITCH
START SIGNAL
SIGNAL TO CNC
SIGNAL TO CNC
VOLTAGE DIVIDER
(CONTROL BOARD)
P/N-38109
P
C
B
1
CONSOLES 0558003356 &
4
P1-12
V VV V V V
P2-3
P2-2
P6-1
P6-2
P1-11
S
O
L
1
75mA
2
60V
1
Z
D
1
2
12
NOT USED ON
0558003357
F
S
1
3
S
3
V V
P6-7
P6-9
V V
P2-4
P2-3
2
5
S
2
6
1
3
(SEE CHART)
T
B
4
(-)
1 23
(+)
5
4 6
TB4-1
TB4-3
TB4-2
TB4-5
TB4-6
TB4-4
}
FROM CNC
}
ARC ON
}
1
2
3

Table of Contents

Related product manuals