EasyManua.ls Logo

ESAB PCM-875A - Page 97

ESAB PCM-875A
136 pages
Print Icon
To Next Page IconTo Next Page
To Next Page IconTo Next Page
To Previous Page IconTo Previous Page
To Previous Page IconTo Previous Page
Loading...
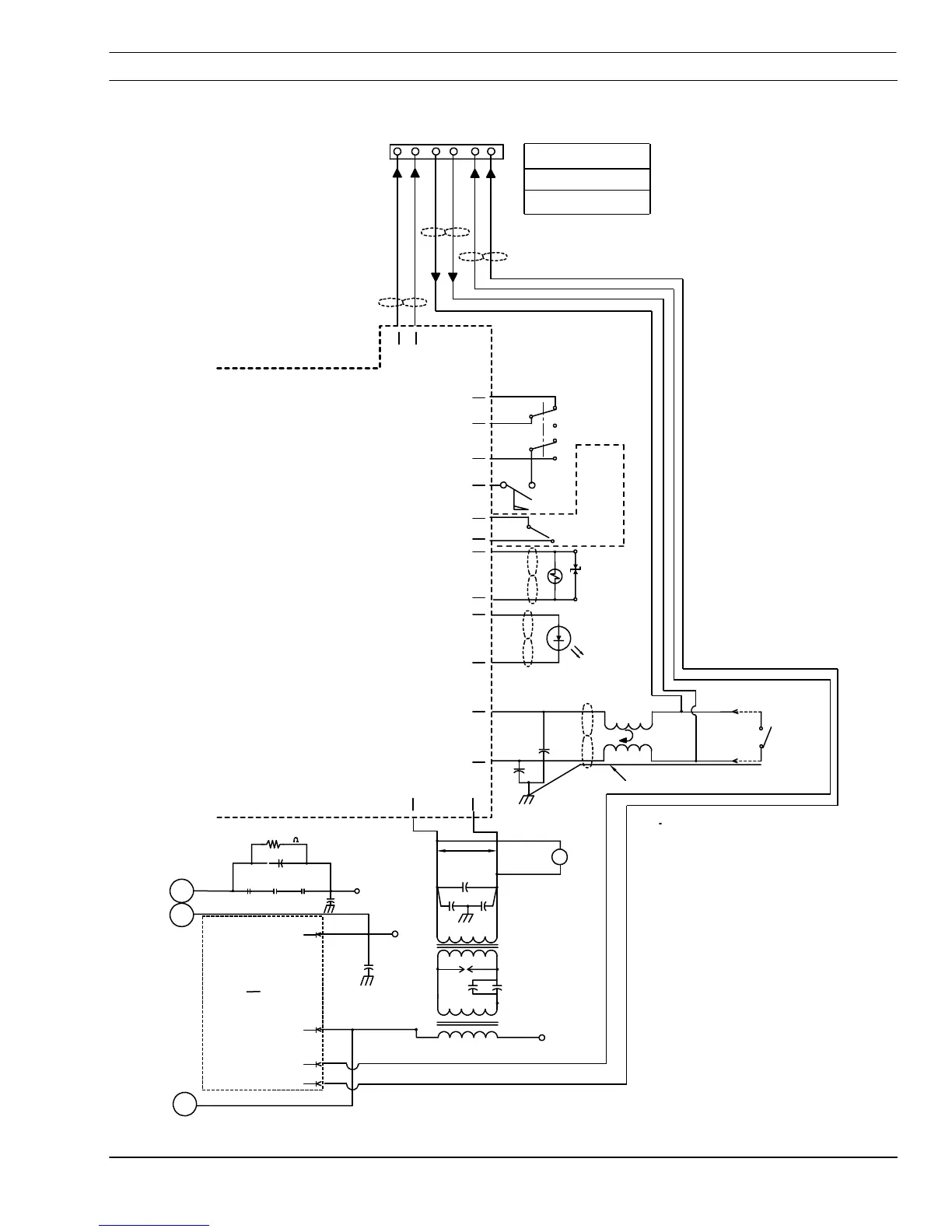
SECTION 6 PCM-875A Plasmarc System Troubleshooting
6-13
230V Schematic Part 2
V
P5-5
0.047uf
660V
P
C
B
5
V
P1-3
V
P1-2
P1-6
V
(-)
(+)
G
N
D
5
C
2
3
C
1
4
X2
T
3
X1
2500 PF,15KV
C
1
3
H2
1
X1
T
B
2
H1
T
5
S
G
2
X2
T
O
R
C
H
2500 PF,15KV
W
O
R
K
L2
.82UF 630VDC
P.A.
L3T3
K1
R13
C20
P1-1
V
K1
T2 T1
K1
C21
L1
.022UF, 1KV
GND 3
PILOT
ARC
330K ,1W
.022UF
P2-13
P2-12
G
N
D
2
T
B
1
-
2
G
N
D
4
.01UF,250 VAC
H1
.01UF
1KV
C
1
1
T
B
1
-
1
.01UF
C
1
2
1KV
H2
C
9
115 VAC
VV
250VAC
K
1
B
A
SHIELD
P5-1
P5-2
V
C
1
8
V
P5-6
V
P
L
2
C
1
7
250VAC
.022UF
4T
L
3
-
+
TORCH SWITCH
J
1
V
2
V
1
SIGNAL TO CNC
VOLTAGE DIVIDER
SIGNAL TO CNC
(CONTROL BOARD)
P
C
B
1
5
P6-2
P2-2
P2-3
S
O
L
1
VVV
P1-12
P1-11
P6-1
V
1
VV
1
NOT USED ON CONSOLES
2
1
2
75mA
60V
Z
D
1
S
3
F
S
2
4
0558003357
0558003356 &
P2-3
P2-4
VV
V V
P6-9
P6-7
S
2
2
6
1
3
(SEE CHART)
T
B
4
1234
(+) (-)
5 6
TB4-6
TB4-5
TB4-4
TB4-3
TB4-2
TB4-1
}
FROM CNC
}
ARC ON
START SIGNAL
}
1
2
3

Table of Contents

Related product manuals