EasyManua.ls Logo

FARMSCAN Jackal - Spray Harness Wiring Diagram; Detailed Wiring Schematics

FARMSCAN Jackal
52 pages
Print Icon
To Next Page IconTo Next Page
To Next Page IconTo Next Page
To Previous Page IconTo Previous Page
To Previous Page IconTo Previous Page
Loading...
AM-JACKAL-35/ JULY 2020
8
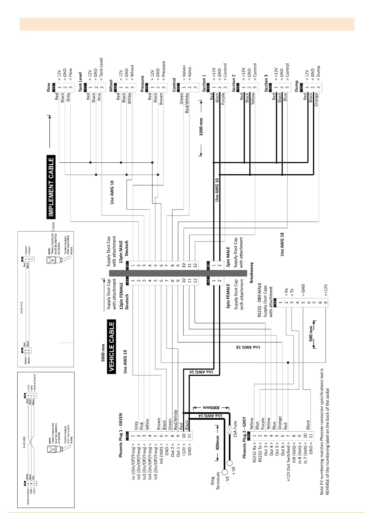
SPRAY HARNESS OVERVIEW (CONTROL VERSION & SPRAY)
AC-7721 - Packard to Section Valve
AC-7722 - Packard to Control Valve

Related product manuals