EasyManua.ls Logo

GE F35 - Page 406

GE F35
682 pages
Print Icon
To Next Page IconTo Next Page
To Next Page IconTo Next Page
To Previous Page IconTo Previous Page
To Previous Page IconTo Previous Page
Loading...
5-204 F35 MULTIPLE FEEDER PROTECTION SYSTEM – INSTRUCTION MANUAL
FLEXLOGIC CHAPTER 5: SETTINGS
5
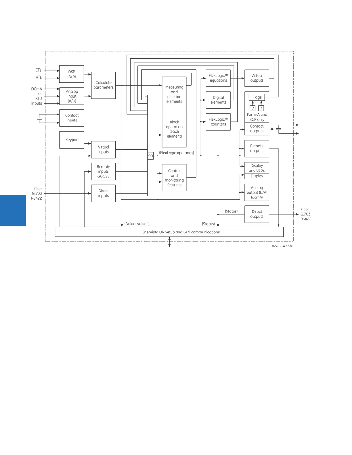
Figure 5-111: UR architecture overview
The states of all digital signals used in the F35 are represented by flags (or FlexLogic operands, which are described later in
this section). A digital “1” is represented by a set flag. Any external contact change-of-state can be used to block an
element from operating, as an input to a control feature in a FlexLogic equation, or to operate a contact output. The state
of the contact input can be displayed locally or viewed remotely via the communications facilities provided. If a simple
scheme where a contact input is used to block an element is wanted, this selection is made when programming the
element. This capability also applies to the other features that set flags: elements, virtual inputs, remote inputs, schemes,
and human operators.
If more complex logic than shown in the figure is required, it is implemented via FlexLogic. For example, to have the closed
state of contact input H7a and the operated state of the phase undervoltage element block the operation of the phase
time overcurrent element, the two control input states are programmed in a FlexLogic equation. This equation ANDs the
two control inputs to produce a virtual output that is then selected when programming the phase time overcurrent to be
used as a blocking input. Virtual outputs can only be created by FlexLogic equations.
Traditionally, protective relay logic has been relatively limited. Any unusual applications involving interlocks, blocking, or
supervisory functions had to be hard-wired using contact inputs and outputs. FlexLogic minimizes the requirement for
auxiliary components and wiring while making more complex schemes possible.
The logic that determines the interaction of inputs, elements, schemes, and outputs is field-programmable through the use
of logic equations that are sequentially processed. The use of virtual inputs and outputs in addition to hardware is
available internally and on the communication ports for other relays to use (distributed FlexLogic).
FlexLogic allows users to customize the relay through a series of equations that consist of operators and operands. The
operands are the states of inputs, elements, schemes, and outputs. The operators are logic gates, timers, and latches (with
set and reset inputs). A system of sequential operations allows any combination of operands to be assigned as inputs to

Table of Contents

Related product manuals