EasyManua.ls Logo

GE Innova 3100 - 2.3 Innova LC Positioner and Omega;InnovaIQ Table Floor Preparation Kits (GEMS supplied)

GE Innova 3100
290 pages
To Next Page IconTo Next Page
To Next Page IconTo Next Page
To Previous Page IconTo Previous Page
To Previous Page IconTo Previous Page
Loading...
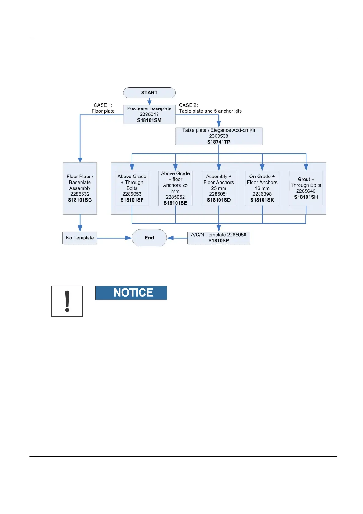
2.3 Innova LC Positioner and Omega/InnovaIQ Table Floor Preparation Kits (GEMS
supplied)
Illustration 5-34:
All GE supplied vascular system floor preparation are contained in catalog. There are some
additional gantry/table mounting kits based on each mounting method: through bolts or floor
anchors.
The Table baseplate or the System baseplate are mandatory to install the table
(patient support).
The Table must never be installed on grade.
The Omega/Innova
IQ
Table baseplate is recommended if a future Omega to
Innova
IQ
Table upgrade is to be considered.
Base plate assembly (mandatory) 2285048 – Refer to
Table 5-6
Innova
IQ
Table Add–On Kit 2360538 (Innova 2100–IQ/3100/4100 only) – (refer to Table 5-7)
(Floor base plate assembly 2285632 shall be ordered).
If there is no integrated baseplate plan (2359194) delivered with S18101SG, please refer to
drawings 2359194 (Angio configuration Illustration 5-35) or 2359194 (Cardio configuration
Illustration 5-36) Please order locally the integrated base plate based on this plan.
Assembly and separation (Select kit) 2285050 – Refer to tables,
Above grade, Floor anchors without insert – 2285051.
Through bolts without insert – 2285646.
Innova 2100-IQ, 3100/3100-IQ, 4100/4100-IQ Cardiovascular Imaging System Pre-Installation Manual
GE Healthcare Direction 5160944-13-1EN, Revision 2
Chapter 5 Physical Characteristics 151

Table of Contents

Related product manuals