EasyManua.ls Logo

GE Innova 3100 - 5 IVUS Rev 1 Option

GE Innova 3100
290 pages
To Next Page IconTo Next Page
To Next Page IconTo Next Page
To Previous Page IconTo Previous Page
To Previous Page IconTo Previous Page
Loading...
5 IVUS Rev 1 Option
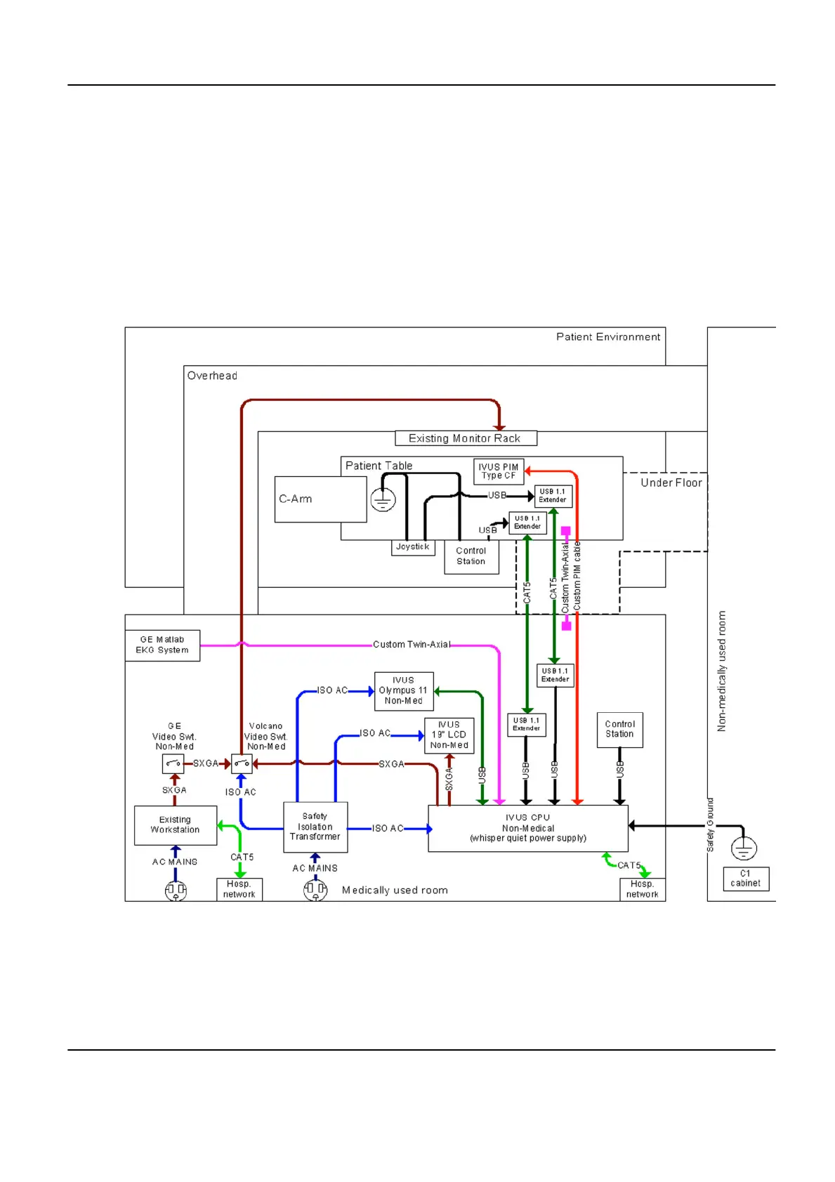
5.1 Wiring Diagram
The connection cables between the IVUS Control Room and Procedures Room components run
in a dedicated under floor conduit (see Section 5.2).
A GND wire between the C1 cabinet and the IVUS CPU runs in the underfloor conduit prepared
for the Control Booth cables between Equipment Room and Control Room.
Illustration 6-13:
Innova 2100-IQ, 3100/3100-IQ, 4100/4100-IQ Cardiovascular Imaging System Pre-Installation Manual
GE Healthcare Direction 5160944-13-1EN, Revision 2
Chapter 6 Electrical Connections 183

Table of Contents

Related product manuals