EasyManua.ls Logo

GE M60 - Page 154

GE M60
676 pages
Print Icon
To Next Page IconTo Next Page
To Next Page IconTo Next Page
To Previous Page IconTo Previous Page
To Previous Page IconTo Previous Page
Loading...
4-34 M60 MOTOR PROTECTION SYSTEM – INSTRUCTION MANUAL
FRONT PANEL INTERFACE CHAPTER 4: INTERFACES
4
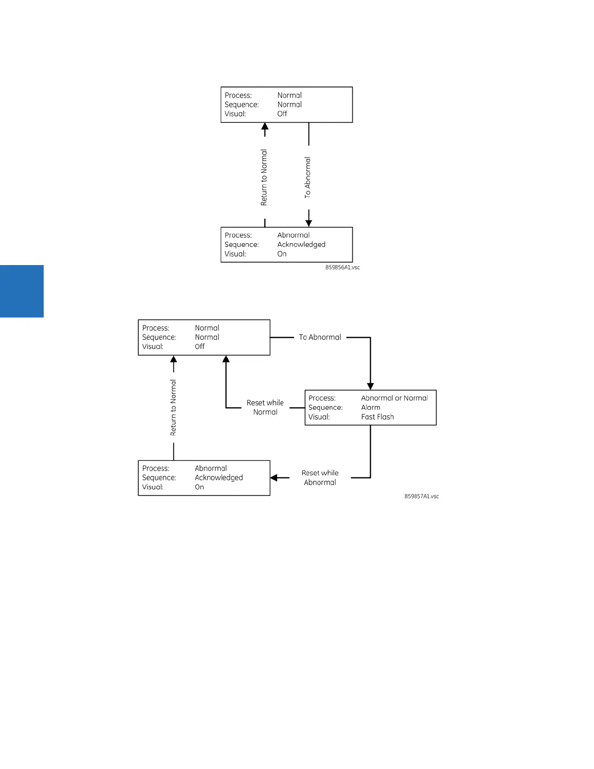
Figure 4-40: Annunciator alarm sequence in Self Reset mode
Latched mode is intended for transient signals such as trip, and it conforms to ISA-18.1-1979 (R2004) standard type M 6.
Figure 4-41: Annunciator alarm sequence in Latched mode
In Acknowledgeable mode, both Off to On and On to Off state changes in the configured operand cause the background to
flash; the window must be acknowledged/reset to cancel flashing. This mode conforms to ISA-18.1-1979 (R2004) standard
type R-6.

Table of Contents

Related product manuals