EasyManua.ls Logo

Generac Power Systems VT-evo 4x290W LED - Motor - Engine

Generac Power Systems VT-evo 4x290W LED
85 pages
Print Icon
To Next Page IconTo Next Page
To Next Page IconTo Next Page
To Previous Page IconTo Previous Page
To Previous Page IconTo Previous Page
Loading...
VT-evo 8mt 4x290W LED
84
TL184-01-00-04
24-07-2017
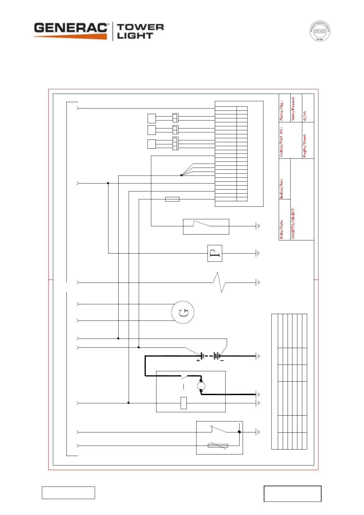
KUBOTA ENGINE
20.4 MOTOR - ENGINE
ENGINE
---
44
START
MOTOR
Battery
Low oil press.
switch
ENGINE
ALTERNATOR
10
50
PREHEAT
19
30
-
22 +BP (12V)
21 ST - SW
44 IG - SW
16 POWER GND
17
18
19
POWER GND
POWER GND
POWER GND
SPEED SENS GND
SOLENOID -
SOLENOID +
SPEED SENS SIG
SPEED SENS 12V
SENS GND
WATER TEMP SIG
WARNING LAMP
20
43
36
41
2
1
6
13
DC
fuse
10A
1 2 3 1 2 1 2
Engine
speed
sensor
Coolant
temp
sensor
Actuator
solenoid
30
-
50
ENGINE
ECU
15
15 OIL PRESS.
30M
10
Fuel level
sender
Fuel level
switch
W
T
15
15
D
XM_7
XM_6
XM_5
XM_3
XM_1
XM_9
XM_4
XM_2
XM_8
M.C.
STF-000118
VT-EVO - 4x300W T LED
Z482_1500rpm_ECU
ENGINE/PANEL harness
pin number wire number signal description pin number wire number signal description
XM
30
19
-
15
DC +
GLOW PLUG
DC - W FUEL LEVEL switch
FUEL LEVEL GAUGET
50 CRANK
1
3
10
4
5
9
2
6
7
8 D WARNING LAMP ECU
ENGINE ALT.15
11 ENGINE ALT.
3_4
11
XM_10
FUEL PUMP / IG-KEY
FUEL
PUMP
20
2
43
1
6
36
41
-
12.09.2016
REV. 2 [22.06.2017]: MAINS/DG mode 1_B sheet, DG only mode 1_A sheet
002

Table of Contents

Related product manuals