EasyManua.ls Logo

GRAVOGRAPH LS100 EX - Page 41

GRAVOGRAPH LS100 EX
71 pages
Print Icon
To Next Page IconTo Next Page
To Next Page IconTo Next Page
To Previous Page IconTo Previous Page
To Previous Page IconTo Previous Page
Loading...
41
M_LS100IQ EX Energy_EN_C
Connections - Installation
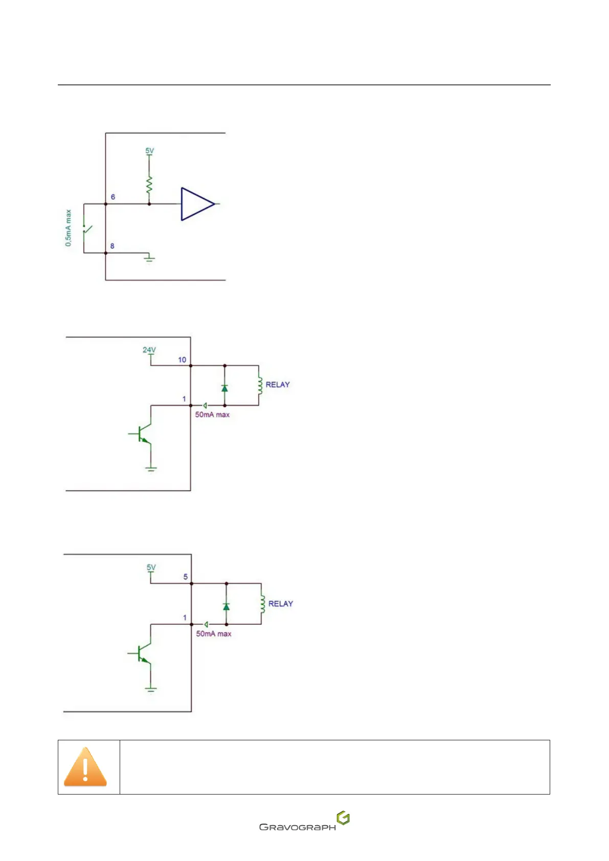
Example of wiring for an Input (I1)
Control Unit
Example of wiring for an Output (O1) - 24 V inductive load
Control Unit
Example of wiring for an Output (O1) - 5 V inductive load
Control Unit
When connecting inductive charges use an anti-parasite protection and a freewheeling
diode to avoid damaging the Outputs.

Table of Contents

Other manuals for GRAVOGRAPH LS100 EX

Related product manuals