EasyManua.ls Logo

HEXING HXE110 - Relay Control

Default Icon
75 pages
Print Icon
To Next Page IconTo Next Page
To Next Page IconTo Next Page
To Previous Page IconTo Previous Page
To Previous Page IconTo Previous Page
Loading...
User manual for single-phase meter
19
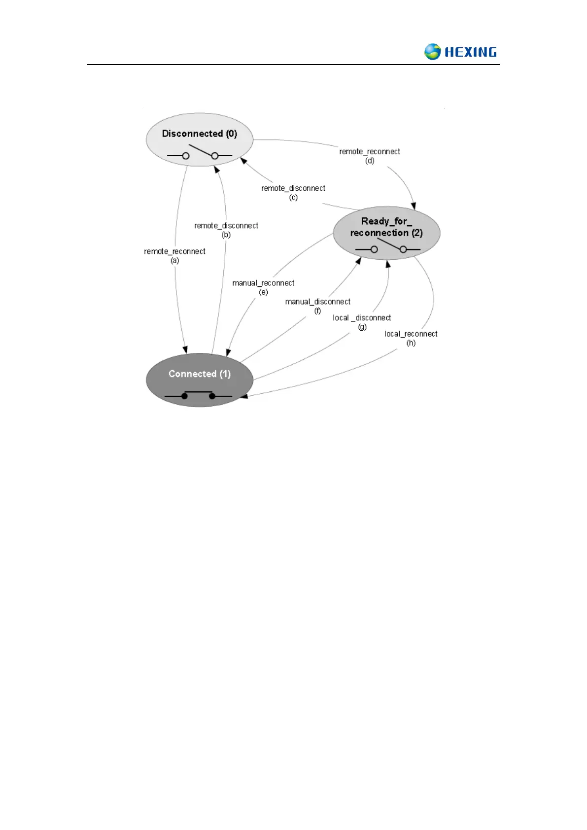
10 Relay control
Relay control logic figure
Remote control: means send command to disconnect/connect.
Manual control: means press button to disconnect/connect. The relay symbol on the LCD will
flash when the relay status is "Ready for Connection", then long press the display button 6S to
reconnect the relay. After reconnect the relay, the relay symbol will return to normal display. When
the mode is supported, press the sealable button and the display button 6S to manually break the
switch.
Local control: means use the meter own function: to realize power/current control, etc.

Table of Contents

Related product manuals