EasyManua.ls Logo

Holtek BS66F340 - Standard Type TM - STM; Standard TM Operation

Default Icon
242 pages
Print Icon
To Next Page IconTo Next Page
To Next Page IconTo Next Page
To Previous Page IconTo Previous Page
To Previous Page IconTo Previous Page
Loading...
Rev. 1.60 118 August 20, 2019 Rev. 1.60 119 August 20, 2019
BS66F340/BS66F350/BS66F360/BS66F370
Touch A/D Flash MCU with LED Driver
BS66F340/BS66F350/BS66F360/BS66F370
Touch A/D Flash MCU with LED Driver
Standard Type TM – STM
The Standard Type TM contains ve operating modes, which are Compare Match Output, Timer/
Event Counter, Capture Input, Single Pulse Output and PWM Output modes. The Standard TM can
also be controlled with two external input pins and can drive two external output pin.
Device STM Core STM Input Pin STM Output Pin
BS66F340
BS66F350
BS66F360
BS66F370
16-bit STM STCK, STPI STP, STPB
f
SYS
f
SYS
/4
f
H
/64
f
H
/16
f
SUB
STCK
000
001
010
011
100
101
110
111
STCK2~STCK0
16-bit Count-up Counter
8-bit Comparator P
CCRP
b8~b15
b0~b15
16-bit Comparator A
STON
STPAU
Comparator A Match
Comparator P Match
Counter Clear
0
1
Output
Control
Polarity
Control
Pin
Control
STP
STOC
STM1, STM0
STIO1, STIO0
STMAF Interrupt
STMPF
Interrupt
STPOL
PxSn
CCRA
STCCLR
Edge
Detector
STPI
STIO1, STIO0
f
SUB
STPB
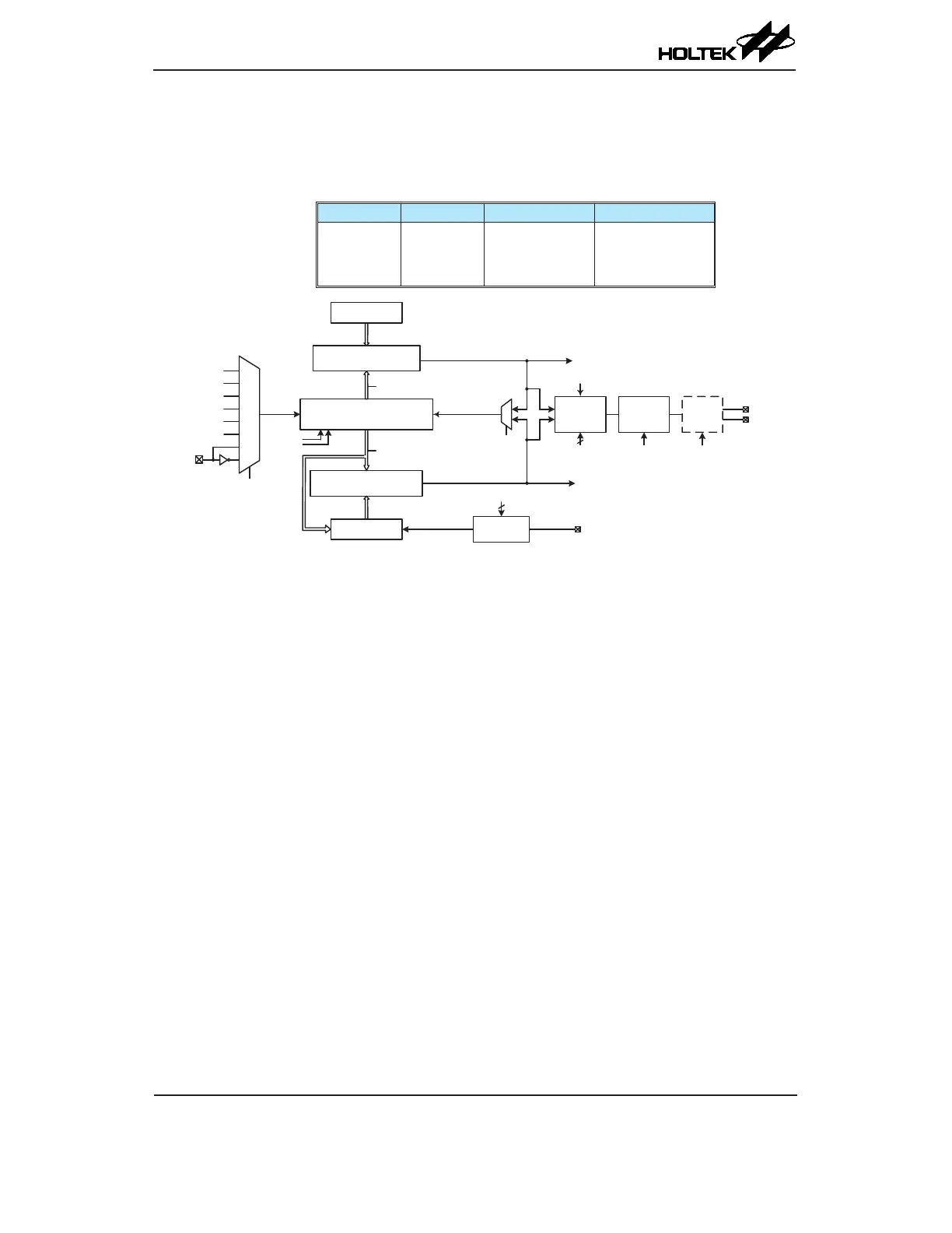
Standard Type TM Block Diagram
Standard TM Operation
The size of Standard TM is 16-bit wide and its core is a 16-bit count-up counter which is driven by
a user selectable internal or external clock source. There are also two internal comparators with the
names, Comparator A and Comparator P. These comparators will compare the value in the counter
with CCRP and CCRA registers. The CCRP comparator is 8-bit wide whose value is compared the
with highest 8 bits in the counter while the CCRA is the sixteen bits and therefore compares all
counter bits.
The only way of changing the value of the 16-bit counter using the application program, is to
clear the counter by changing the STON bit from low to high. The counter will also be cleared
automatically by a counter overow or a compare match with one of its associated comparators.
When these conditions occur, a STM interrupt signal will also usually be generated. The Standard
Type TM can operate in a number of different operational modes, can be driven by different clock
sources including an input pin and can also control an output pin. All operating setup conditions are
selected using relevant internal registers.

Table of Contents

Related product manuals