EasyManua.ls Logo

Holtek BS66F340 - Analog to Digital Converter; A;D Converter Overview

Default Icon
242 pages
Print Icon
To Next Page IconTo Next Page
To Next Page IconTo Next Page
To Previous Page IconTo Previous Page
To Previous Page IconTo Previous Page
Loading...
Rev. 1.60 144 August 20, 2019 Rev. 1.60 145 August 20, 2019
BS66F340/BS66F350/BS66F360/BS66F370
Touch A/D Flash MCU with LED Driver
BS66F340/BS66F350/BS66F360/BS66F370
Touch A/D Flash MCU with LED Driver
Analog to Digital Converter
The need to interface to real world analog signals is a common requirement for many electronic
systems. However, to properly process these signals by a microcontroller, they must first be
converted into digital signals by A/D converters. By integrating the A/D conversion electronic
circuitry into the microcontroller, the need for external components is reduced signicantly with the
corresponding follow-on benets of lower costs and reduced component space requirements.
A/D Converter Overview
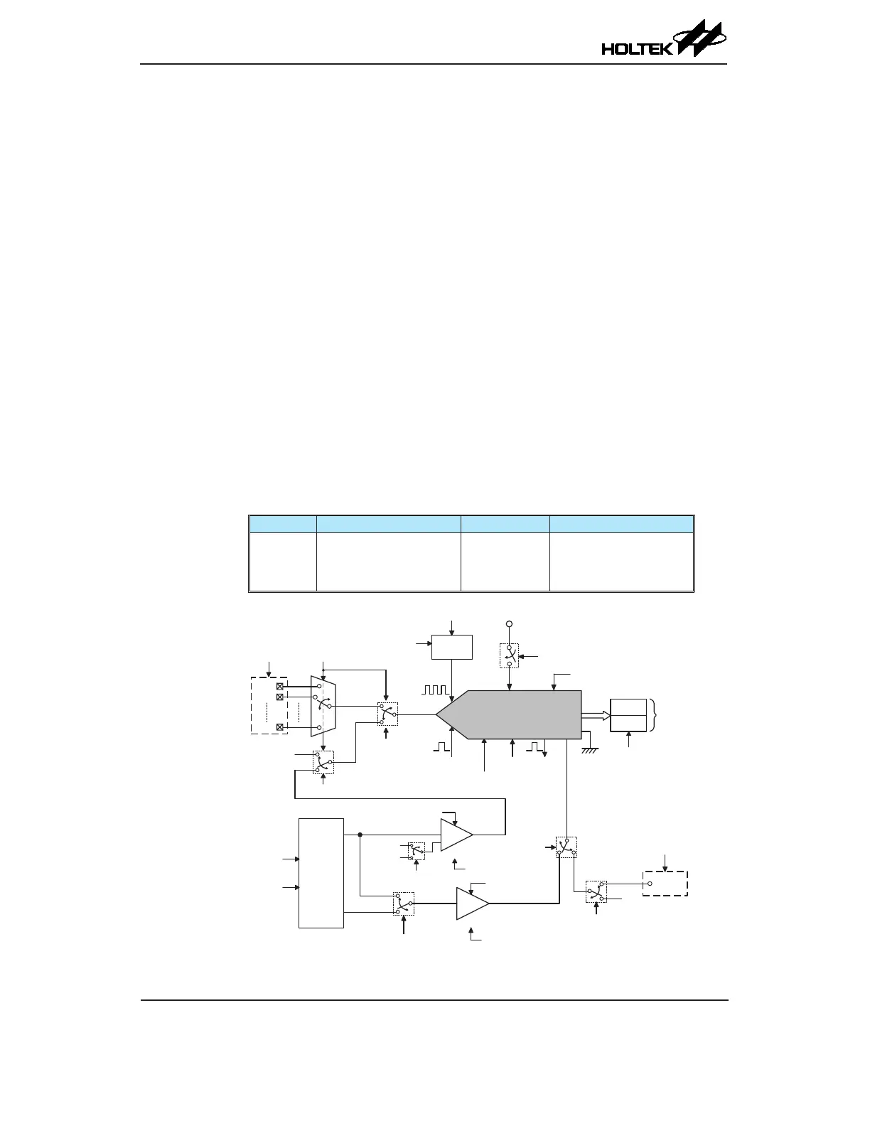
These devices contain a multi-channel analog to digital converter which can directly interface to
external analog signals, such as that from sensors or other control signals and convert these signals
directly into a 12-bit digital value. It also can convert the internal signals, such as the Temperature
semsor output or Temperature sensor reference voltage, into a 12-bit digital value. The external or
internal analog signal to be converted is determined by the ACS3~ACS0 bits together with the TSE
and BGMEN bits. When the external analog signal is to be converted, the corresponding pin-shared
control bits should rst be properly congured and then desired external channel input should be
selected using the ACS3~ACS0 bits.
This A/D converter also includes a temperature sensor circuitry which contains a temperature
sensor, operational ampliers and an internal reference voltage. The temperature sensor will detect
the temperature and output a voltage proportional to the temperature. The output voltage can be
amplied by the OPA and then converted to an 12-bit digital data using the A/D converter.
The accompanying block diagram shows the internal structure of the A/D converter with temperature
sensor together with its associated registers and control bits.
Device External Input Channels Internal Signal A/D Channel Select Bits
BS66F340
BS66F350
BS66F360
BS66F370
8: AN0~AN7 2: V
TSO
, V
TSVREF
ACS3~ACS0
TSE, BGMEN
Pin-shared
Selection
ACS3~ACS0
A/D Converter
START
ADBZ
V
SS
A/D Clock
÷2
N
(N=0~7)
f
SYS
ADCK2~ADCK0
V
DD
ADCEN
ADRL
ADRH
AN0
AN1
AN7
A/D Converter
Reference Voltage
A/D Data
Registers
ADRFS
VREF
Pin-shared
Selection
IDLE_CONV
ATM
Temp.
Sensor
TSE
BGMEN
V
BGTS
V
PTAT
OPA1
Gain=1.675 or 1
K_VPTAT
OP1EN
K_REFO
OPA2
OP2EN
Gain=4 or 5
G5XEN
V
TSO
V
DD
TSE
BGMEN
V
TSVREF
VREFP_EXT
1xxxB
V
TSO
V
TSVREF
V
PTAT
TSCLK_S1~TSCLK_S0
VREFS
V
TSVRI
BIAS
V
TSVREF
V
DD
A/D Converter with Temperature Sensor Diagram

Table of Contents

Related product manuals