EasyManua.ls Logo

HP Xw9400 - Workstation - 16 GB RAM - No OS loading from optical drive

HP Xw9400 - Workstation - 16 GB RAM
221 pages
To Next Page IconTo Next Page
To Next Page IconTo Next Page
To Previous Page IconTo Previous Page
To Previous Page IconTo Previous Page
Loading...
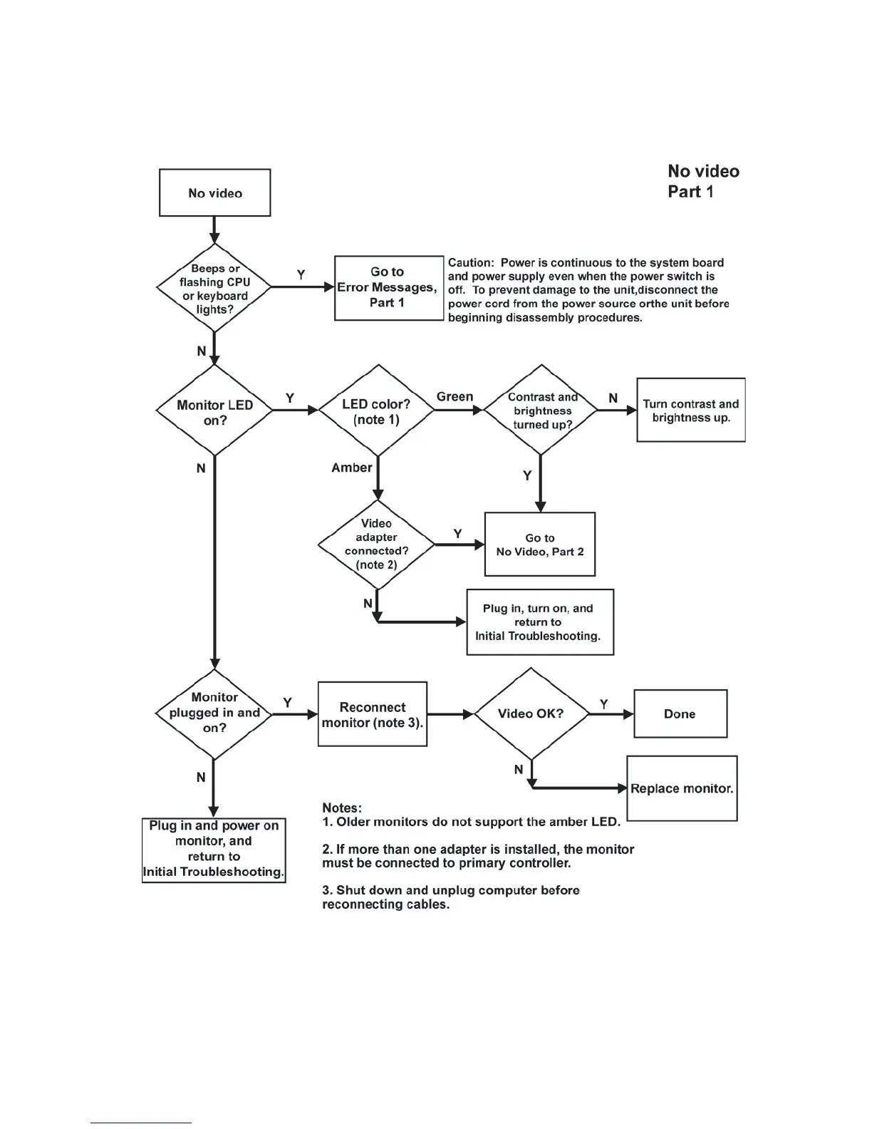
No video
No video, part 1
196 Appendix H Appendix H— Quick troubleshooting flowcharts ENWW

Table of Contents

Other manuals for HP Xw9400 - Workstation - 16 GB RAM

Related product manuals