EasyManua.ls Logo

LSIS H100-2 - Setting Operation Command and Frequency; Command Loss Protective Operation

LSIS H100-2
610 pages
Print Icon
To Next Page IconTo Next Page
To Next Page IconTo Next Page
To Previous Page IconTo Previous Page
To Previous Page IconTo Previous Page
Loading...
353
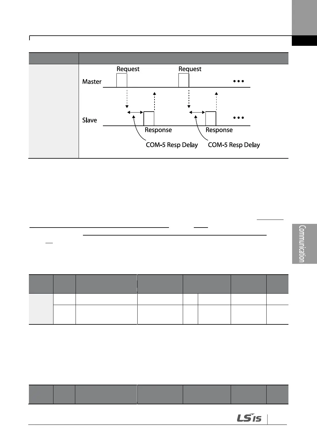
RS-485 Communication Features
Code
Description
7.2.3 Setting Operation Command and Frequency
After setting the DRV-06 Cmd Source code to3 (Int 485)‘ and DRV-07 Freq Ref Src code
to 6 (Int 485), you can set common area parameters for the operation command and
frequency via communication. For details about the operation command, refer to 4.6.4 RS-
485 Communication as a Command Input Device on page 105 and about the frequency
command, refer to 4.2.6 Setting a Frequency Reference via RS-485 Communication on
page 98.
To select the built-in RS485 communication as the source of command, set DRV-07 to6
(Int485) on the keypad. Then, set common area parameters for the operation command
and frequency via communication.
Group
Code
Name
LCD Display
Parameter
Setting
Setting
range
Unit
DRV
06
Command source
Cmd Source
3
Int 485
05
-
07
Frequency setting
method
Freq Ref Src
6
Int 485
011
-
7.2.4 Command Loss Protective Operation
Configure the command loss decision standards and protective operations run when a
communication problem lasts for a specified period of time.
Group
Code
Name
LCD Display
Parameter
Setting
Setting
range
Unit

Table of Contents

Related product manuals