EasyManua.ls Logo

Midea MV6-252WV2GN1 - Page 30

Midea MV6-252WV2GN1
137 pages
Print Icon
To Next Page IconTo Next Page
To Next Page IconTo Next Page
To Previous Page IconTo Previous Page
To Previous Page IconTo Previous Page
Loading...
V6 VRF 50/60Hz
29
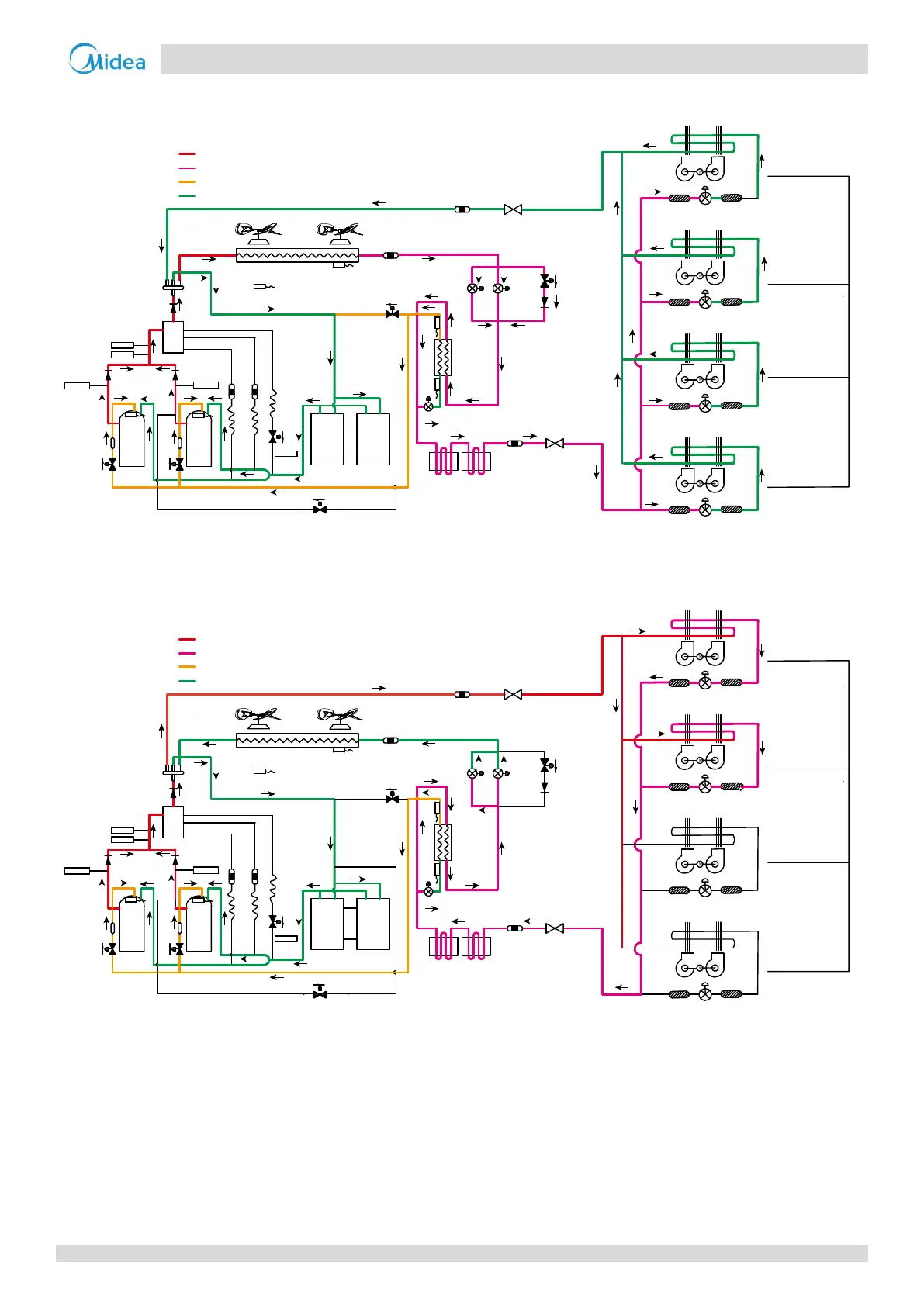
Part 2 - Components Layout and Refrigerant Circuits
Oil return operation in heating mode and defrosting operation
Figure 2-3.15: 24/26/28HP refrigerant flow during oil return operation in heating mode and during defrosting operation
Heating operation
Figure 2-3.16: 24/26/28HP refrigerant flow during heating operation
16
480 st
eps
Fil
ter
Filter
480 steps
Unit on
Thermostat off
Unit on
Thermostat on
Unit on
Thermostat on
Unit off
Filter
Indoor unit operation
Filter
480 steps
Filter
Filter
480 steps
Filter
Filter
Fan
off
Fan
off
Fan
off
Fan
off
15
15
7
1
1
12
9
3
4
5
6
11
11
10 10
14
8
8
8
13
EXVB
EXVA
EXVC
E
S
C
T3
T4
2
T7C1
T7C2
T6B
T6A
SV8A
SV8B
SV9
SV4
SV5
SV6
2
High temperature, high pressure gas
High temperature, high pressure liquid
Medium temperature, medium pressure gas
Low temperature, low pressure
Closed
Closed
Filter
Filter
Unit on
Thermostat off
Unit on
Thermostat on
Unit on
Thermostat on
Unit off
Filter
Indoor unit operation
Filter
Normal control
Normal control
Filter
Filter
Filter
Filter
Fan
on
Fan
off
Fan
on
Fan
on
15
15
7
1
1
12
9
3
4
5
6
11
11
10 10
14
8
8
8
13
EXVB
EXVA
EXVC
E
S
C
T3
T4
2
T7C1
T7C2
T6B
T6A
SV8A
SV8B
SV9
SV4
SV5
SV6
2
High temperature, high pressure gas
High temperature, high pressure liquid
Medium temperature, medium pressure gas
Low temperature, low pressure
16

Table of Contents

Related product manuals