EasyManua.ls Logo

Mohr CT100 - Appendix E: Operator Troubleshooting

Default Icon
121 pages
Print Icon
To Next Page IconTo Next Page
To Next Page IconTo Next Page
To Previous Page IconTo Previous Page
To Previous Page IconTo Previous Page
Loading...
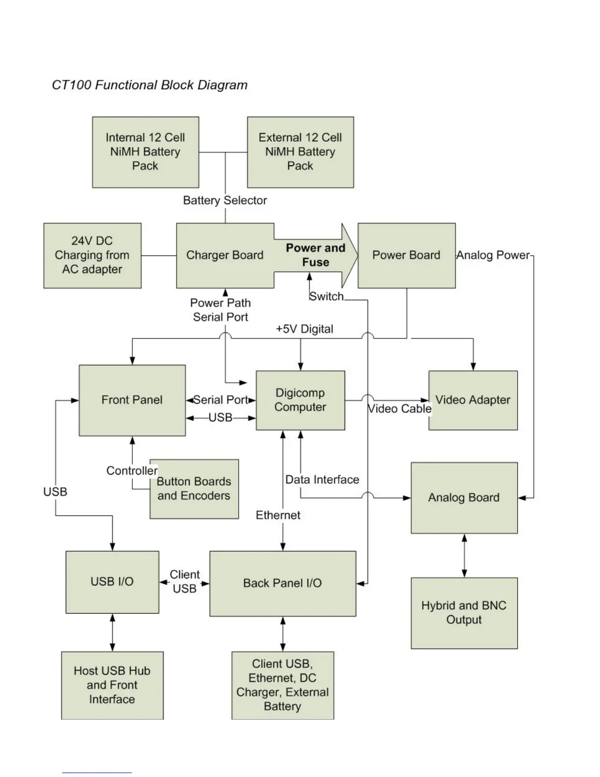
Appendix E: Operator Troubleshooting
92 Mohr CT100 / CT100HF Operator's Manual

Table of Contents

Related product manuals