EasyManua.ls Logo

MSA GM FL5000 - Page 17

MSA GM FL5000
77 pages
Print Icon
To Next Page IconTo Next Page
To Next Page IconTo Next Page
To Previous Page IconTo Previous Page
To Previous Page IconTo Previous Page
Loading...
4 Principles of Operation
US FL5000 Multi-Spectrum Flame Detector 17
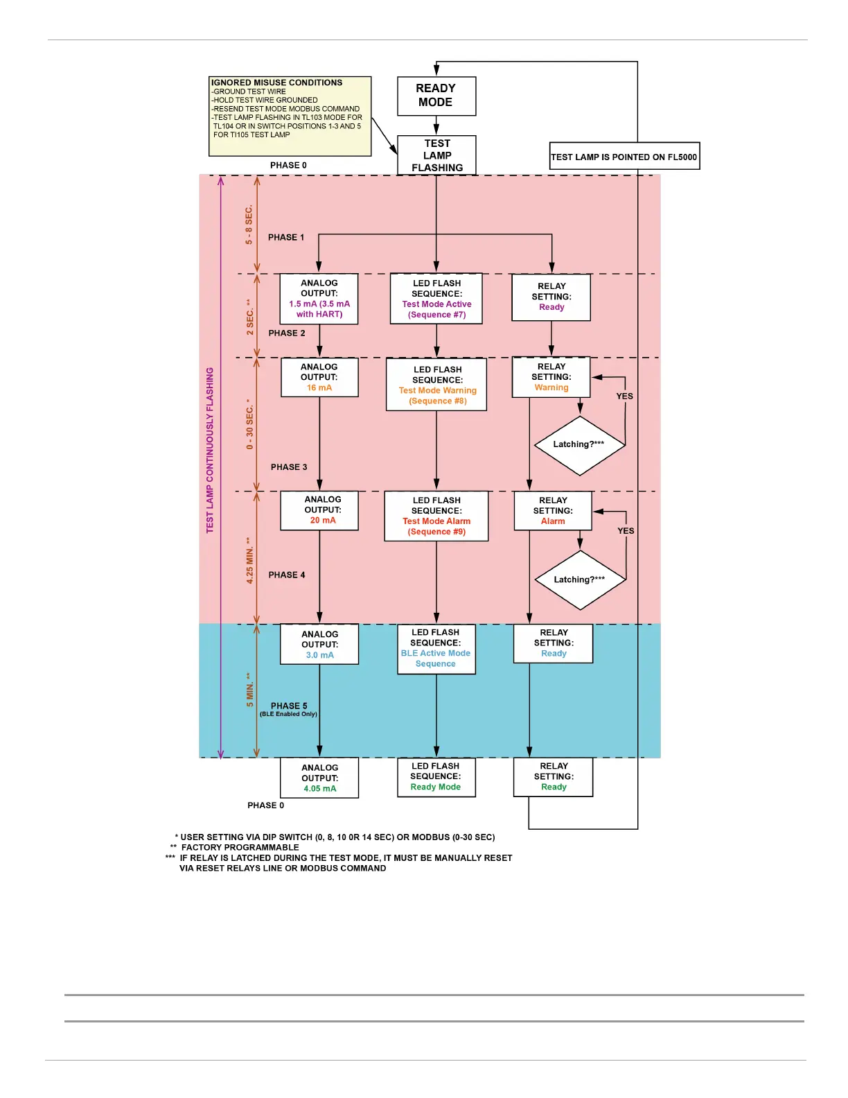
Figure 8 Test Lamp Flashing Option (Auto-Detection)
When the unit is in Operational Mode, the FL5000 recognizes the Test Lamp as a trigger to activate the Test Mode. Within
5-8 seconds of the Test Lamp flashing, the FL5000 will detect the simulated flame source, drop the analog output to 1.5 mA
(3.5 mA with HART and small HART current disabled), and change the LED flashing to indicate “Test Mode Activated”
shown in 4.1 LEDOperation Mode Definitions. The relay setting will remain at “Ready” during this operation.
Further continuous flashing of the Test Lamp in Test Mode enables the following sequence of events:

Related product manuals