EasyManua.ls Logo

NAiS FP0-C32T - Page 39

Default Icon
173 pages
To Next Page IconTo Next Page
To Next Page IconTo Next Page
To Previous Page IconTo Previous Page
To Previous Page IconTo Previous Page
Loading...
Control Units
FP0
2-19
Matsushita Automation Controls
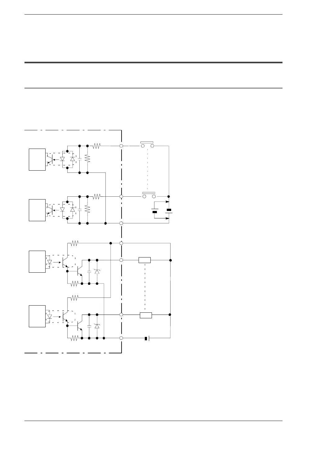
2.3 Internal Circuit Diagram
2.3.2 Transistor Output Type
2.3.2.1 NPN Open Collector Type (C16T/C16CT/C32T/C32CT)
When the load voltage and external power supply are the same
This example is when the values of the rated load voltage and external power supply
for driving internal circuit are the same. In this situation, there is only one power supply.
X0
Xn
COM
Y0
(+)
(-)
Yn
Load
Load
5.6 k
Ω
Internal
circuit
Input side
Output side
Internal
circuit
Internal
circuit
Internal
circuit
FP0-C16T/C16CT/C32T/C32CT
24 V DC
(
*
Note 2)
24 V DC (External power supply and load voltage)
5.6 k
Ω
(*
Note 1)
(*
Note 1)
.
Notes
D
(
*
1): The resistor in the control unit is 2 k
for X0 through X5,
and 1 k
for X6 through XF.
D
(
*
2): Either positive or negative polarity is possible for the
input voltage supply.

Table of Contents

Related product manuals