EasyManua.ls Logo

NEC S1300 - Connecting the DAU to Uninterruptible Power Supplies

NEC S1300
103 pages
Print Icon
To Next Page IconTo Next Page
To Next Page IconTo Next Page
To Previous Page IconTo Previous Page
To Previous Page IconTo Previous Page
Loading...
Setting Up The DAU 2-15
Connecting the DAU to Uninterruptible Power
Supplies
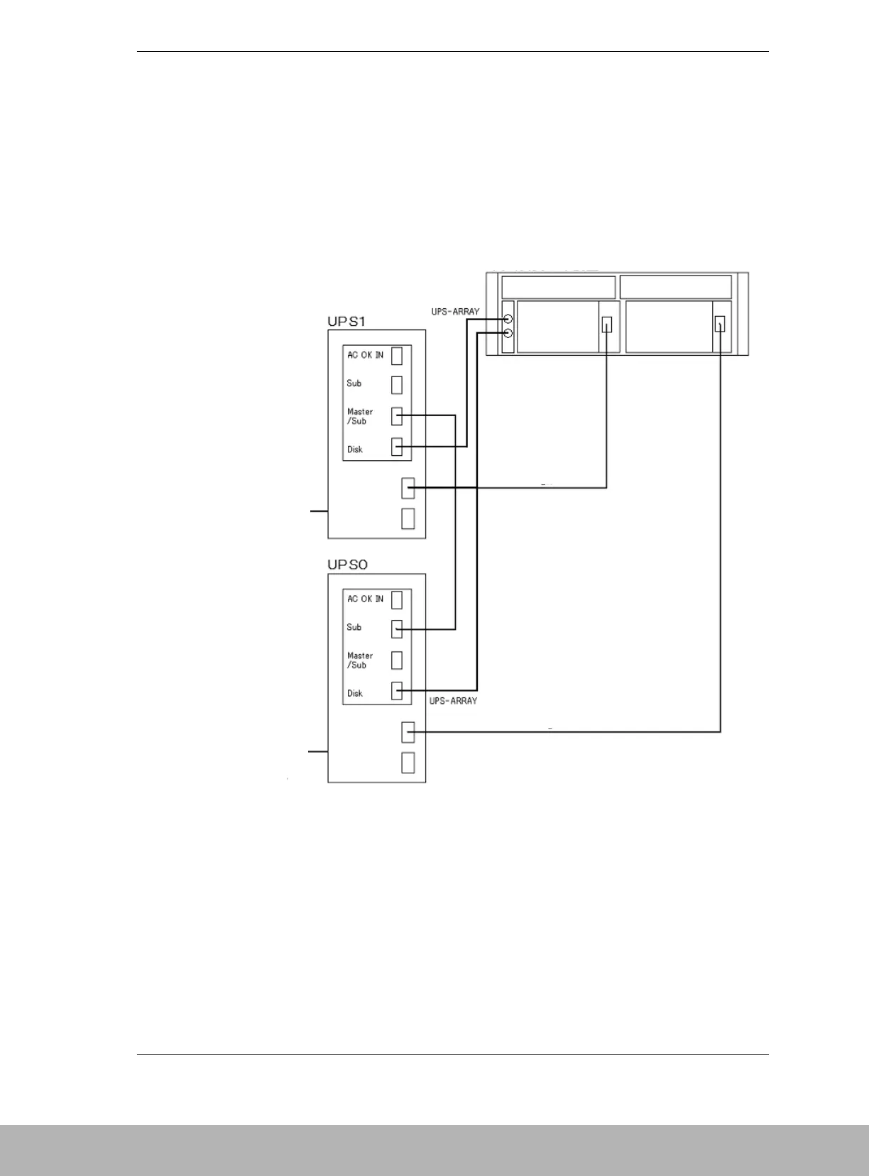
Figure 2-12 shows the connection of a DAU to uninterruptible power supplies
(UPS). When the DAU is connected to a UPS, the system continues to operate
in the event of an unexpected power failure or momentary AC power
fluctuation.
Disk Array Unit
OUTPUT 1
OUTPUT 2
AC POWER
Straight cable
AC POWER
OUTPUT 1
OUTPUT 2
Figure 2-12. Connection the DAU to a UPS
To power
board
To power
board
This Manual:http://www.manuallib.com/nec/s1300ug-disk-array-unit-user-guide.html

Table of Contents

Related product manuals