EasyManua.ls Logo

Oki Microline 3390 - Page 303

Oki Microline 3390
349 pages
Print Icon
To Next Page IconTo Next Page
To Next Page IconTo Next Page
To Previous Page IconTo Previous Page
To Previous Page IconTo Previous Page
Loading...
D-16
Appendix D: Interface Data
The polarity of the two lines required for each signal is particularly
important. A connection with the signal ground between host and
printer is not required.
As it is not possible to list all the different RS-422A- interface boards
with the different pin assignments and port identifications ("+" and
"-" for inverted signals or vice versa), only example circuits with
inverted polarity are listed below. The required configuration of
the computer is explained in detail. If SSD is used as Ready/Busy
line the polarity of the ports "+" and "-" can be selected in the printer
menu, where SSD+ is the polarity of the ports TR and RS (see dia-
gram 2). If the ports SSD+ and SSD- are reversed, you have to select
the option SSD-. If the printer prints data which is in no way similar
to the data sent by the host, the polarity of the ports RD+ and RD-
may be reversed.
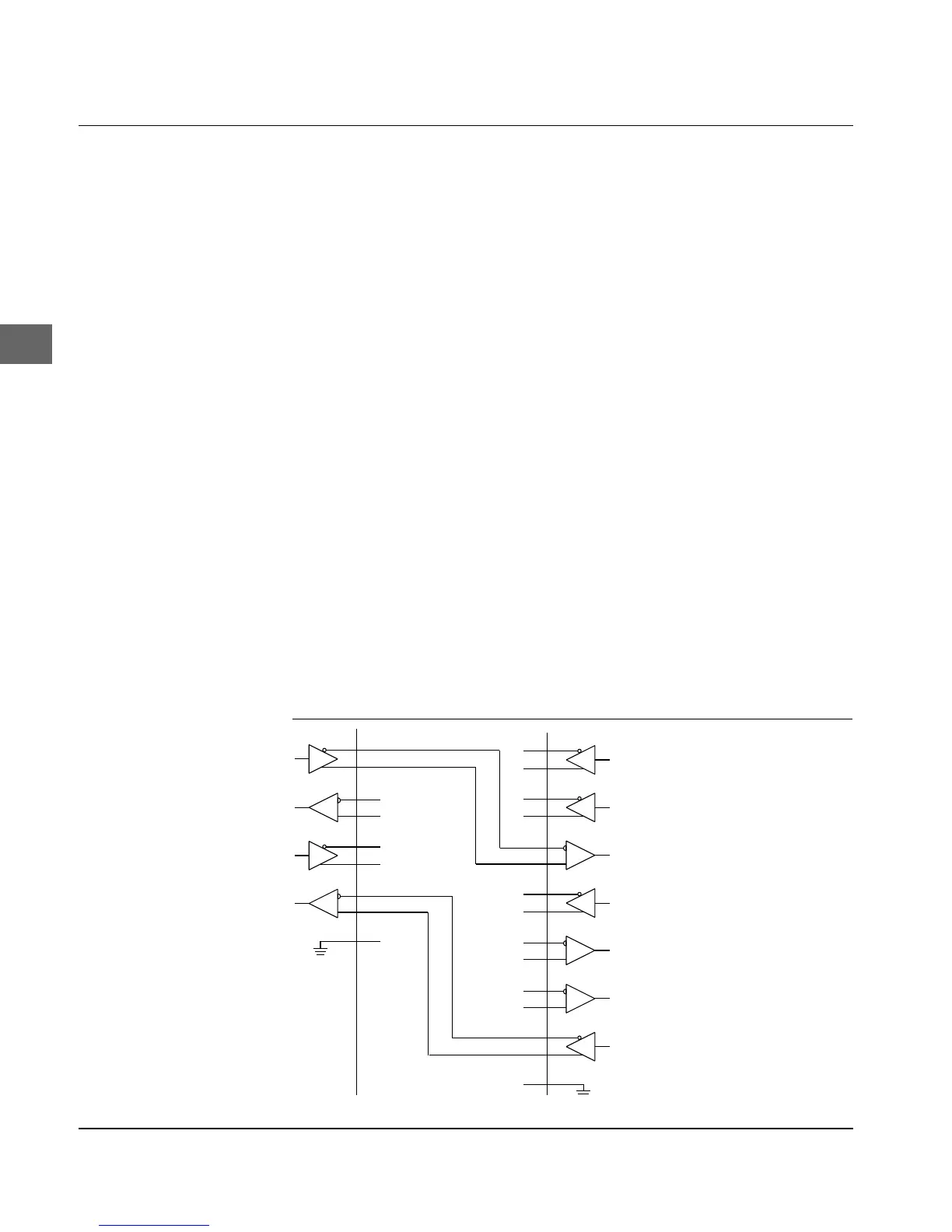
The wiring of the dual serial interface board HP 24541B with the
RS-422A interface of the printer is described as a circuit example.
With this interface board the mode RS-232C or RS-422A can be
used. For further information about the configuration of this board
see the manual of the board.
Protocol: Ready/Busy
Ready/Busy-Line (printer): TR
Host Printer Menu Settings
SD+
SD-
RD+
RD-
RS+
RS-
CS+
CS-
GND
GND 19
SSD+ 3
SSD- 21
SD+ 4
SD- 22
RD+ 6
RD- 24
RS+ 7
RS- 25
CS+ 9
CS- 27
DM+ 11
DM- 29
TR+ 12
TR- 30
+
+
+
Serial I/F Option
Protocol Ready/Busy
Busy Line DTR
DSR Signal Invalid
+
+
Diagram 1

Table of Contents

Related product manuals