EasyManua.ls Logo

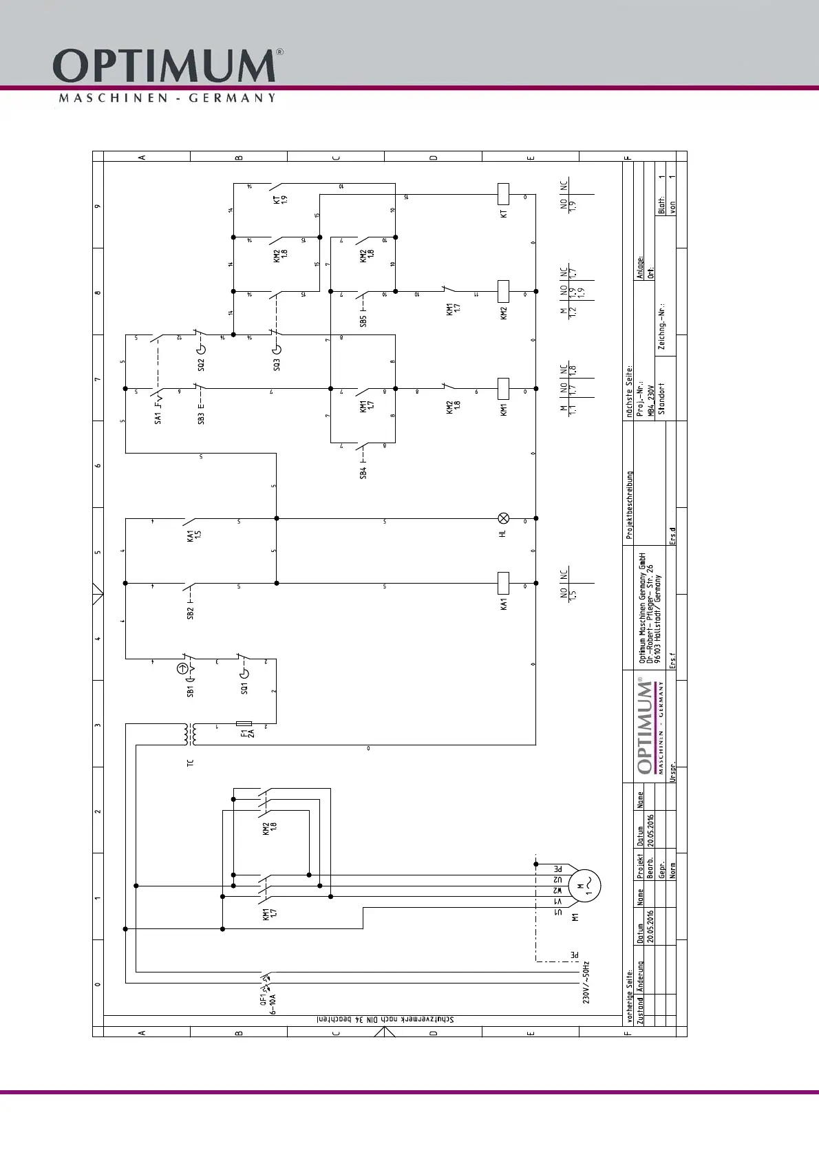
Optimum OPTimill MB 4 - Wiring Diagram - One-Phase Drive

Optimum OPTimill MB 4
70 pages
Print Icon
To Next Page IconTo Next Page
To Next Page IconTo Next Page
To Previous Page IconTo Previous Page
To Previous Page IconTo Previous Page
Loading...
Version 1.1.1 - 2021-1-2558 Originalbetriebsanleitung
MB4
DE | EN
MB4_parts.fm
6.16 Schaltplan einphasiger Antrieb - Wiring diagram one-phase drive

Table of Contents

Related product manuals