EasyManua.ls Logo

Optimus Compact - 8. UMX-EA3 CARD; UMX-EA3 Audio Input Configuration; 8.1. Connection of UMX-EA3

Optimus Compact
74 pages
Print Icon
To Next Page IconTo Next Page
To Next Page IconTo Next Page
To Previous Page IconTo Previous Page
To Previous Page IconTo Previous Page
Loading...
COMPACT version 5.0.002
16
Modular audio matrix
with IP connection
COMPACT
R +D Department
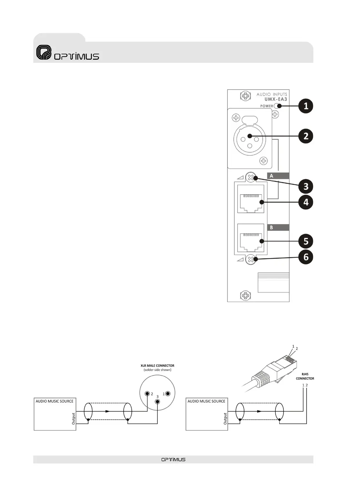
8. UMX-EA3
Card with 2 independent audio inputs.
Occupies slot 2 in the COMPACT. Additional UMX-EA3 cards may be inserted in
slots 3 to 10.
Each input may be configured as a music input or as a paging input. The inputs
configured as paging incorporate a talk priority usage. This priority may be
activated through a contact or may be voice activated (VOX control).
Input A has two types of connectors: RJ45 and XLR. Input B only has connector
RJ45.
The sensitivity of the input may be modified via the configuration software: AUX H
(0 dB), AUX L (-20 dB), MIC (-60 dB) or MIC (-60 dB with speak filter). Also, each
input has a potentiometer with fine adjust of the sensitivity.
WARNING: For -60 dB signals only use the XLR input.
When ordered, cards may be supplied with inputs balanced using a transformer
(T752 for a sensitivity of -60 dB and T700 for a sensitivity of -20 dB or 0 dB). This
option also allows providing power to external desktop paging systems using a
Phantom power supply (24 VDC, 100 mA).
1) POWER indicator light.
Power LED indicator. Do not remove the card when it is lit.
2) Input “A” XLR connector.
3) Input “A” audio level adjustment.
4) Input A” RJ45 connector.
5) Input B” RJ45 connector.
6) Input B audio level adjustment.
8.1. Connection of UMX-EA3
8.1.1. Connection of a music source
a) Mono music source
XLR CONNECTION
RJ45 CONNECTION
Figure 27
Figure 28
Figure 29

Table of Contents

Other manuals for Optimus Compact

Related product manuals