EasyManua.ls Logo

Optimus Compact - Conexión de una Fuente Musical; Conexión UMX-EA3; Umx-Ea3

Optimus Compact
74 pages
Print Icon
To Next Page IconTo Next Page
To Next Page IconTo Next Page
To Previous Page IconTo Previous Page
To Previous Page IconTo Previous Page
Loading...
COMPACT versión 5.0.002
16
Matriz de audio modular
con conexión IP
COMPACT
R + D Department
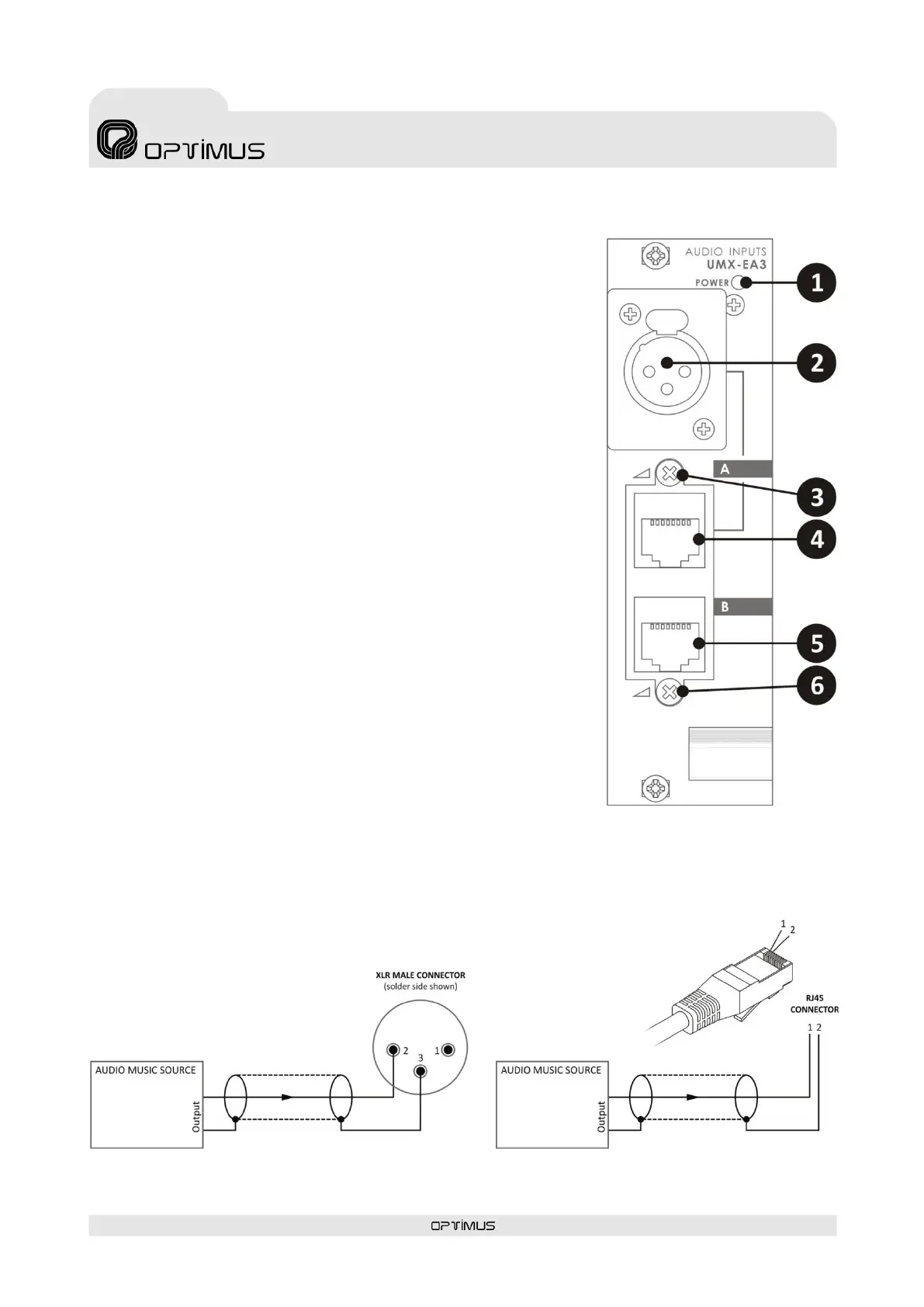
8. UMX-EA3
Tarjeta de dos entradas de audio independientes.
Ocupa el slot 2 del COMPACT. Pueden insertarse tarjetas UMX-EA3 adicionales en
los slots 3 a 10.
Cada entrada puede configurarse como entrada musical o como entrada de avisos.
Las entradas configuradas como avisos disponen de prioridad de palabra. Esta
prioridad puede activarse a través de contacto o activada por voz (VOX control).
La entrada A dispone de dos tipos de conectores: RJ45 y XLR. La entrada B única-
mente conector RJ45.
La sensibilidad de entrada puede modificarse mediante el software de configura-
ción: AUX H (0 dB), AUX L (-20 dB), MIC (-60 dB) o MIC (-60 dB con filtro de pala-
bra). Además, cada entrada dispone de un potenciómetro de ajuste fino de la
sensibilidad.
ATENCIÓN: Para señales de -60 dB utilice únicamente la entrada XLR.
Bajo pedido pueden suministrarse tarjetas con las entradas balanceadas mediante
transformador (T752 para una sensibilidad de -60dB, y T700 para una sensibilidad
de -20 dB o 0 dB). Esta opción permite, además, alimentar pupitres externos me-
diante alimentación Phantom (24 Vcc, 100 mA).
1) Indicador luminoso POWER.
Led indicador de alimentación. No extraiga la tarjeta si está encendido.
2) ENTRADA A, conector XLR.
3) ENTRADA A, ajuste del nivel de audio.
4) ENTRADA A, conector RJ45.
5) ENTRADA B, conector RJ45.
6) ENTRADA B, ajuste del nivel de audio.
8.1. Conexión UMX-EA3
8.1.1. Conexión de una fuente musical
a) Fuente musical monaural
CONEXIÓN XLR
CONEXIÓN RJ45
Figura 27
Figura 28
Figura 29

Table of Contents

Other manuals for Optimus Compact

Related product manuals